HOME   LIST
‹–   –›

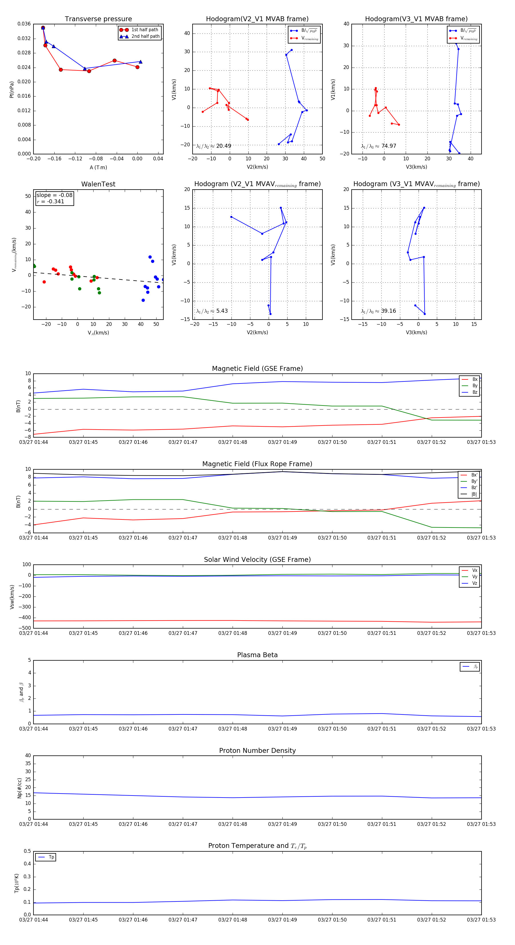
Flux Rope in 2003

Flux Rope Event 2003-03-27 01:44 ~ 2003-03-27 01:53 (10 minutes)


plot