HOME   LIST
‹–   –›

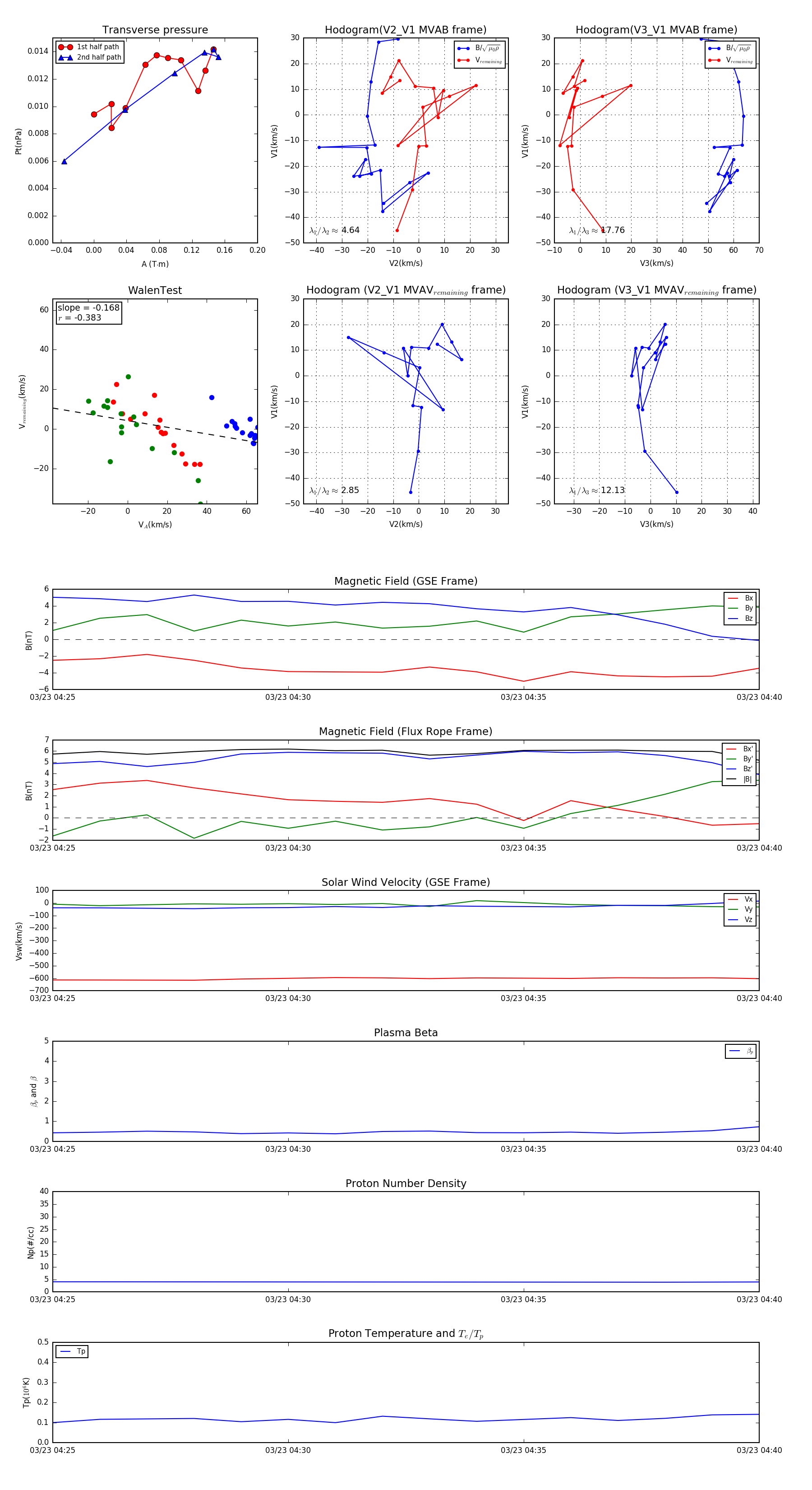
Flux Rope in 2003

Flux Rope Event 2003-03-23 04:25 ~ 2003-03-23 04:40 (16 minutes)


plot