HOME   LIST
‹–   –›

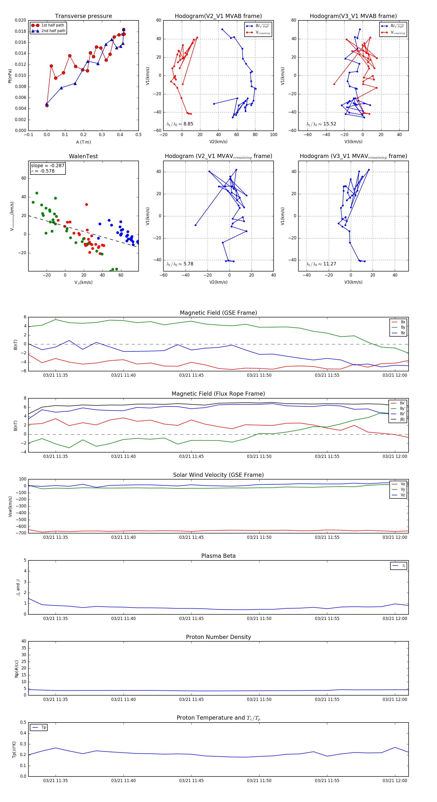
Flux Rope in 2003

Flux Rope Event 2003-03-21 11:33 ~ 2003-03-21 12:01 (29 minutes)


plot