HOME   LIST
‹–   –›

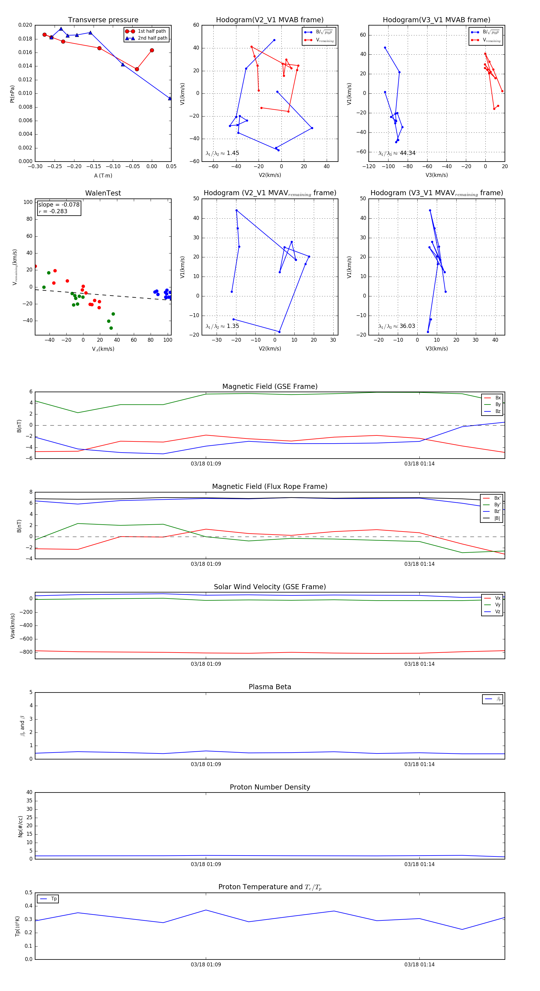
Flux Rope in 2003

Flux Rope Event 2003-03-18 01:05 ~ 2003-03-18 01:16 (12 minutes)


plot