HOME   LIST
‹–   –›

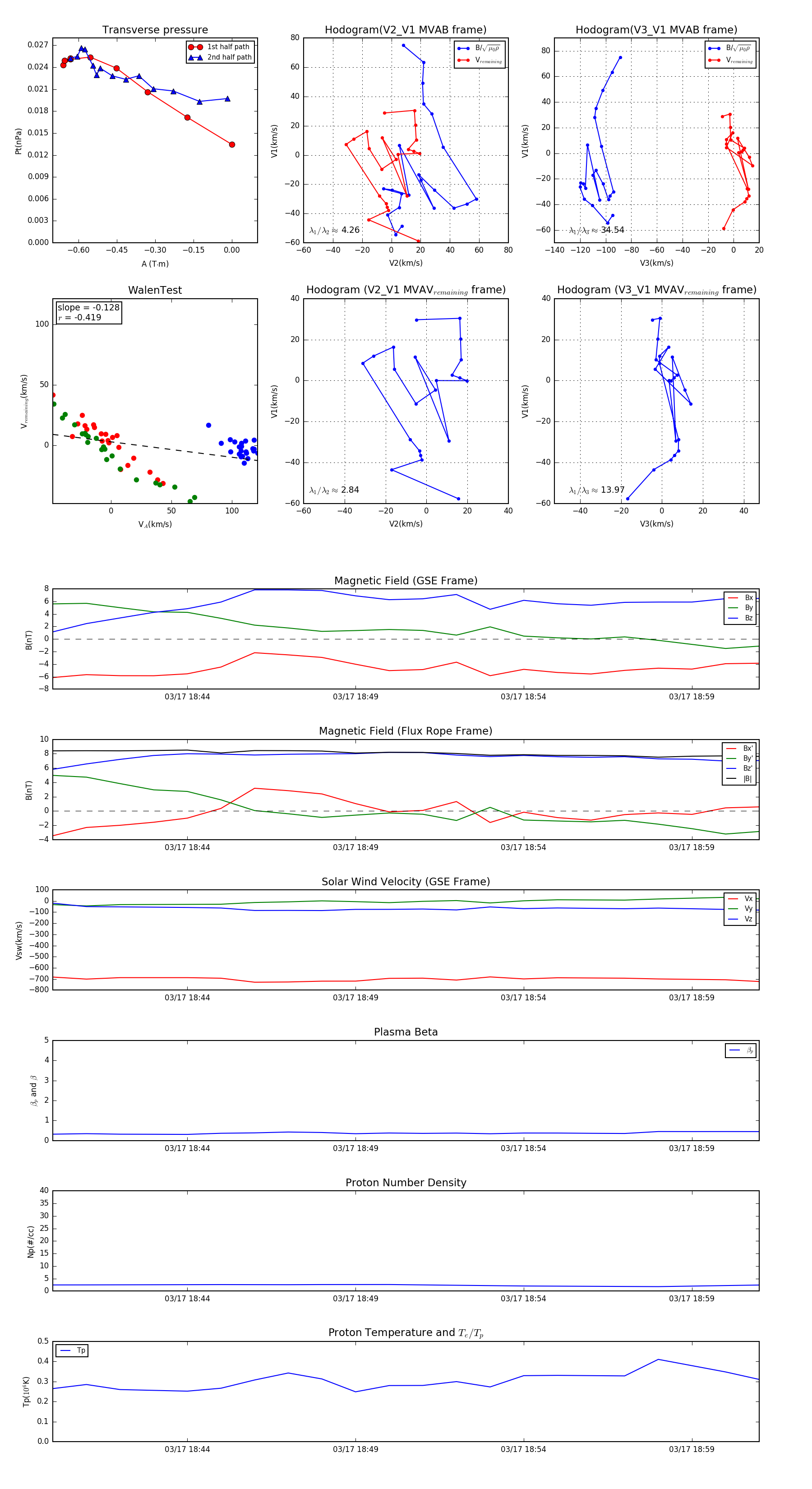
Flux Rope in 2003

Flux Rope Event 2003-03-17 18:40 ~ 2003-03-17 19:01 (22 minutes)


plot