HOME   LIST
‹–   –›

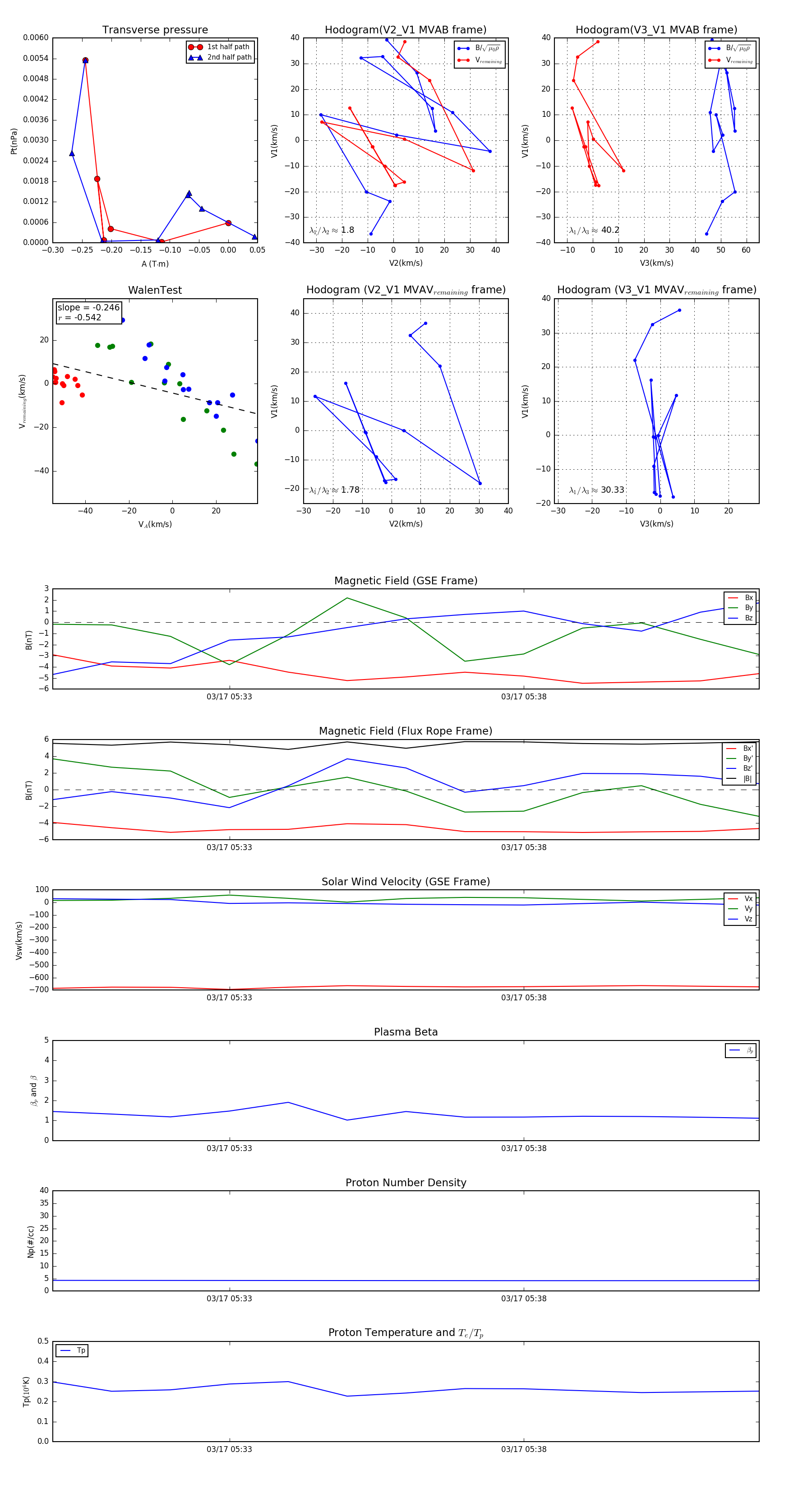
Flux Rope in 2003

Flux Rope Event 2003-03-17 05:30 ~ 2003-03-17 05:42 (13 minutes)


plot