HOME   LIST
‹–   –›

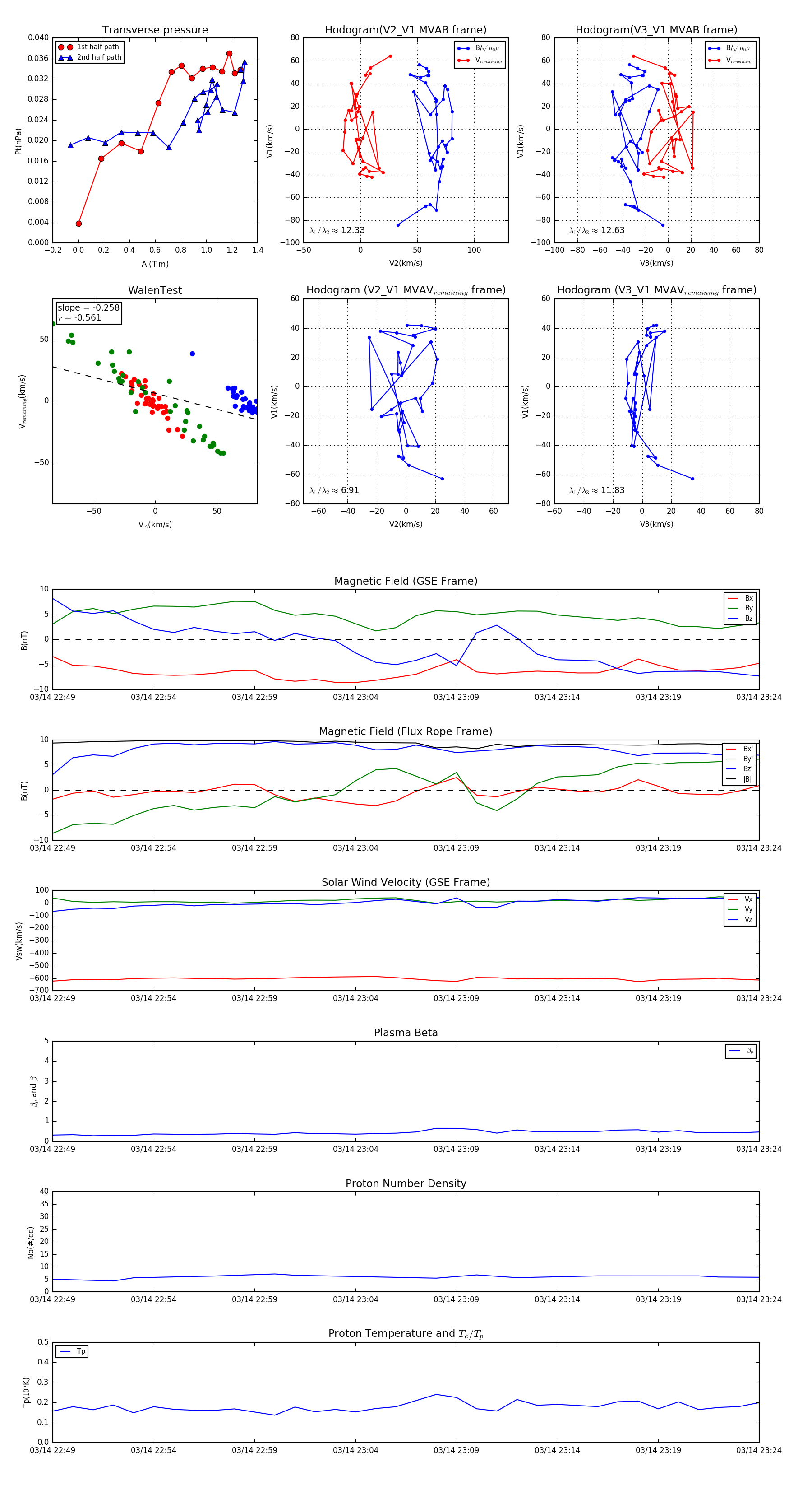
Flux Rope in 2003

Flux Rope Event 2003-03-14 22:49 ~ 2003-03-14 23:24 (36 minutes)


plot