HOME   LIST
‹–   –›

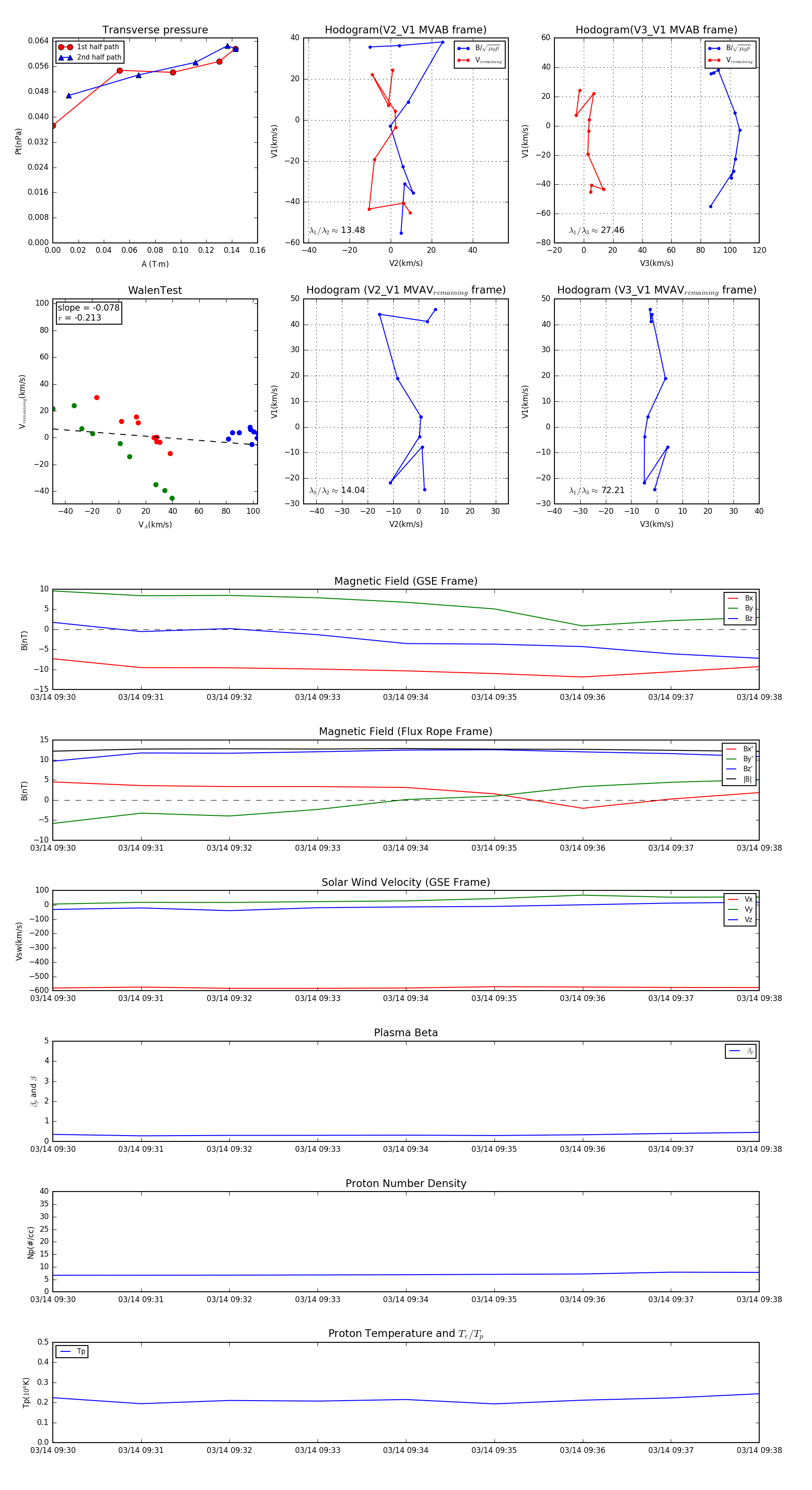
Flux Rope in 2003

Flux Rope Event 2003-03-14 09:30 ~ 2003-03-14 09:38 (9 minutes)


plot