HOME   LIST
‹–   –›

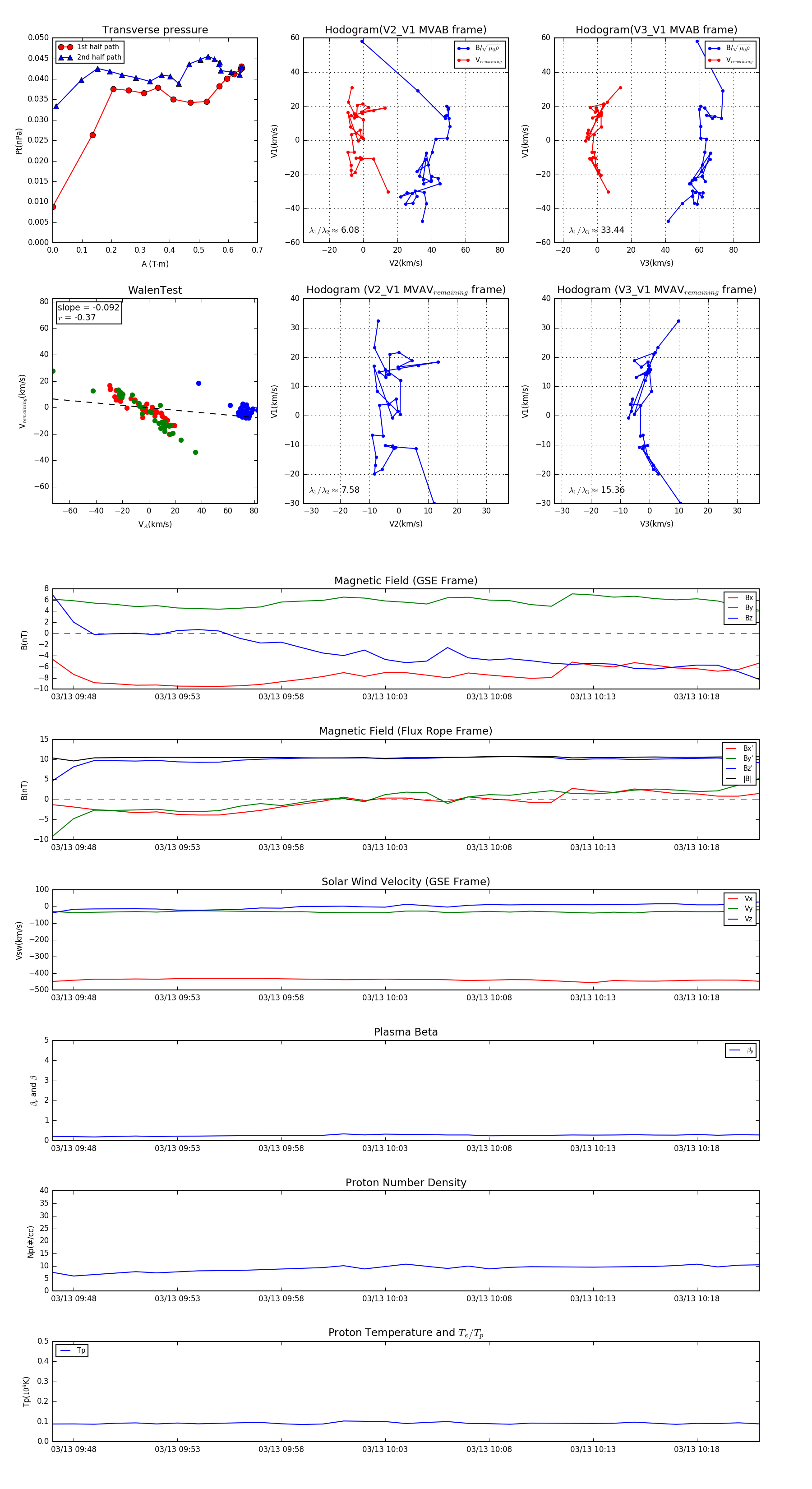
Flux Rope in 2003

Flux Rope Event 2003-03-13 09:47 ~ 2003-03-13 10:21 (35 minutes)


plot