HOME   LIST
‹–   –›

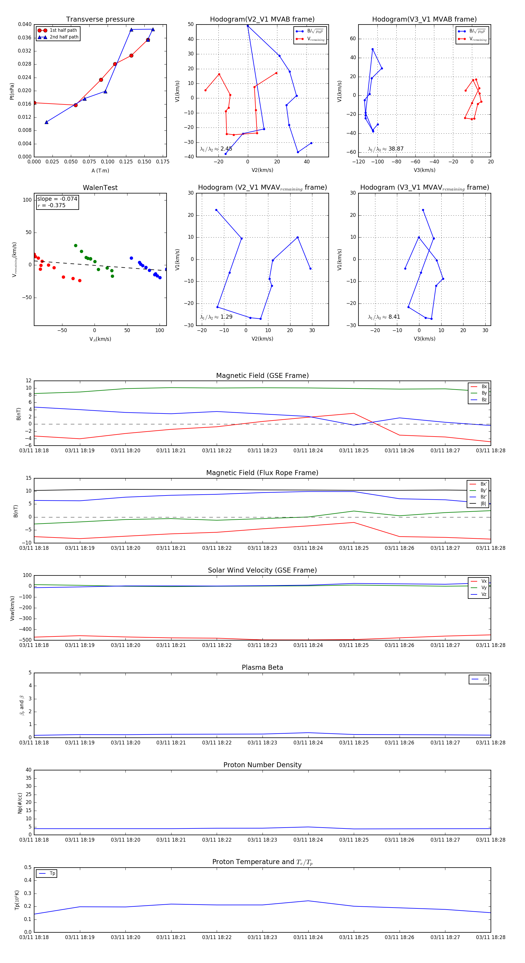
Flux Rope in 2003

Flux Rope Event 2003-03-11 18:18 ~ 2003-03-11 18:28 (11 minutes)


plot