HOME   LIST
‹–   –›

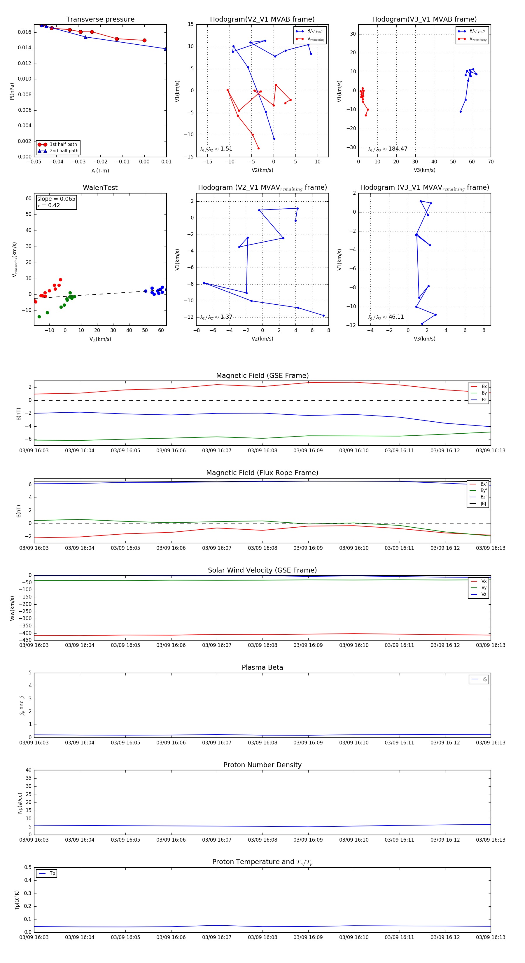
Flux Rope in 2003

Flux Rope Event 2003-03-09 16:03 ~ 2003-03-09 16:13 (11 minutes)


plot