HOME   LIST
‹–   –›

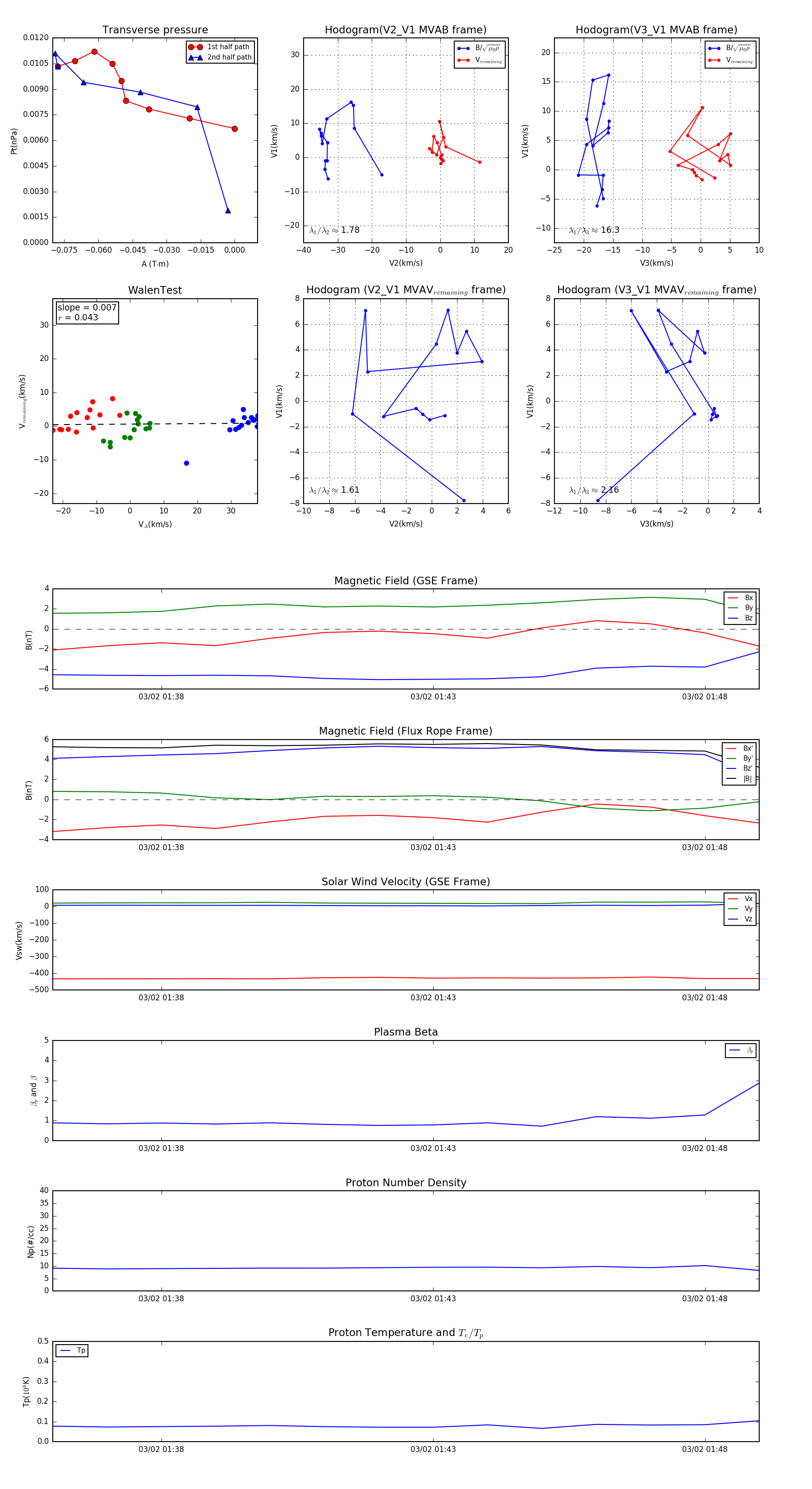
Flux Rope in 2003

Flux Rope Event 2003-03-02 01:36 ~ 2003-03-02 01:49 (14 minutes)


plot