HOME   LIST
‹–   –›

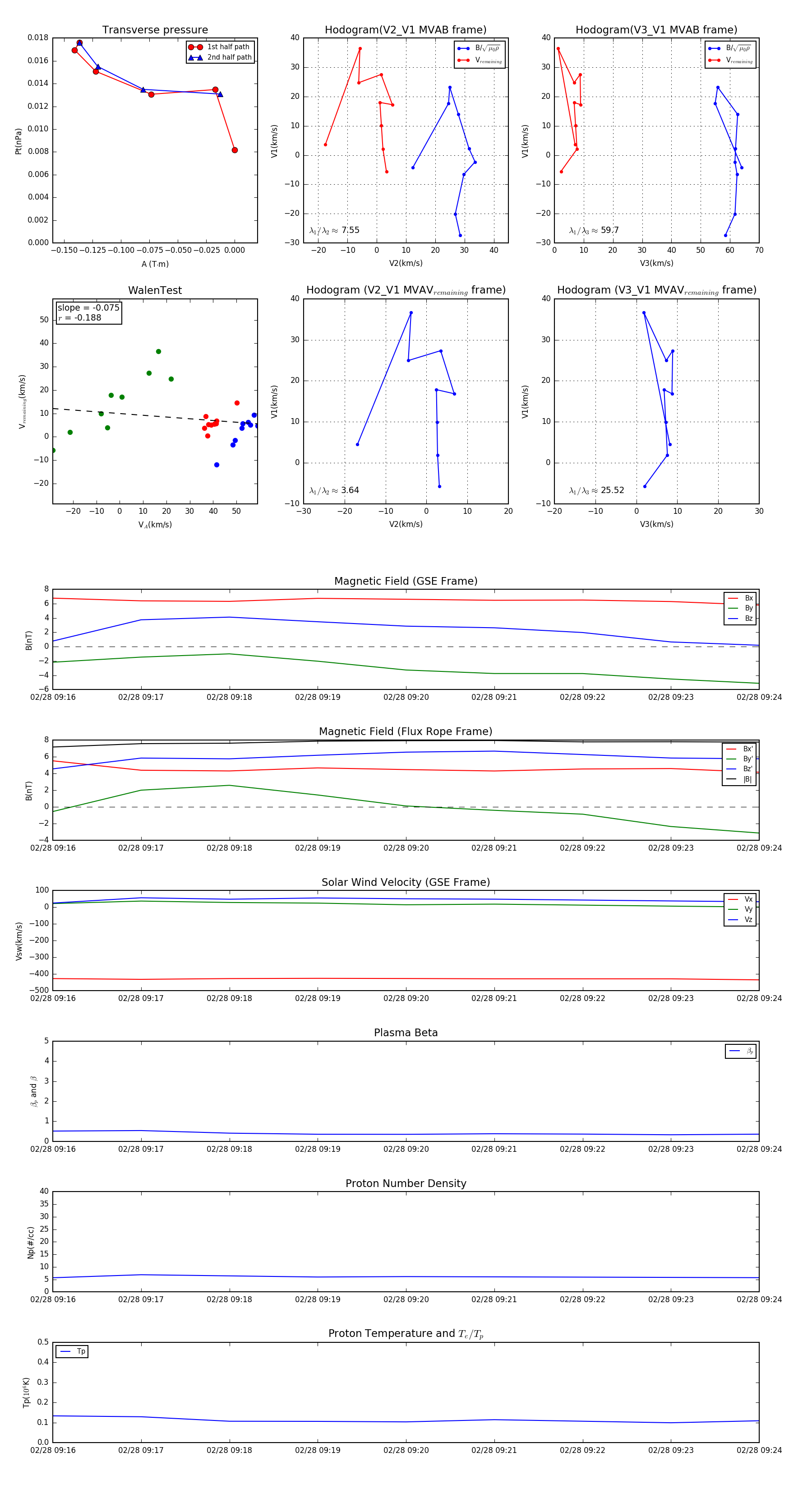
Flux Rope in 2003

Flux Rope Event 2003-02-28 09:16 ~ 2003-02-28 09:24 (9 minutes)


plot