HOME   LIST
‹–   –›

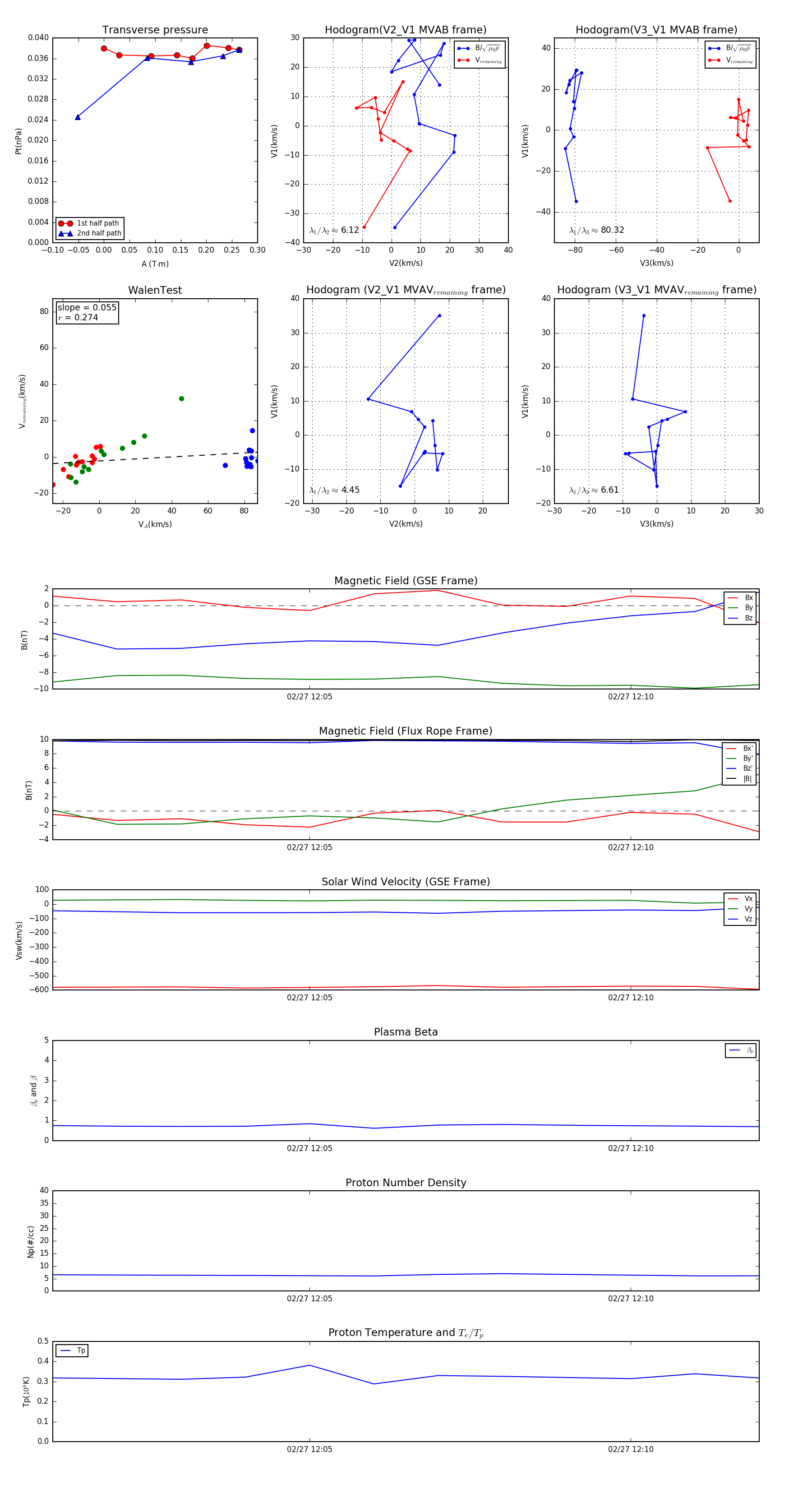
Flux Rope in 2003

Flux Rope Event 2003-02-27 12:01 ~ 2003-02-27 12:12 (12 minutes)


plot