HOME   LIST
‹–   –›

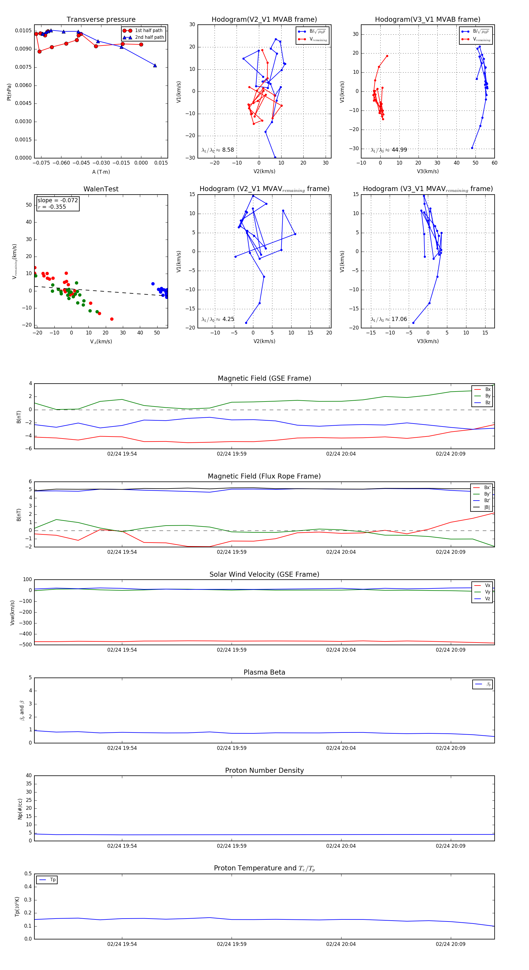
Flux Rope in 2003

Flux Rope Event 2003-02-24 19:50 ~ 2003-02-24 20:11 (22 minutes)


plot