HOME   LIST
‹–   –›

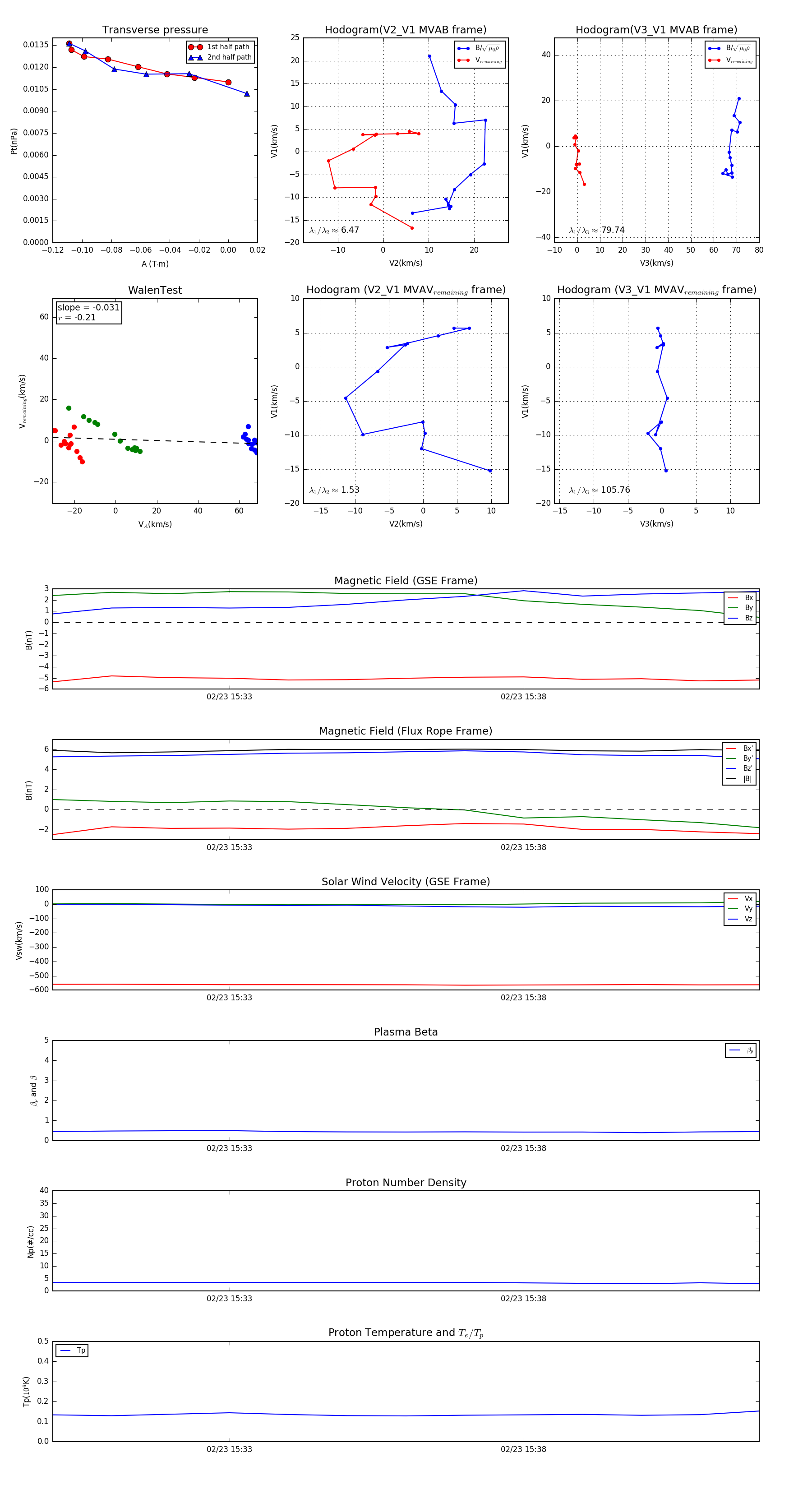
Flux Rope in 2003

Flux Rope Event 2003-02-23 15:30 ~ 2003-02-23 15:42 (13 minutes)


plot