HOME   LIST
‹–   –›

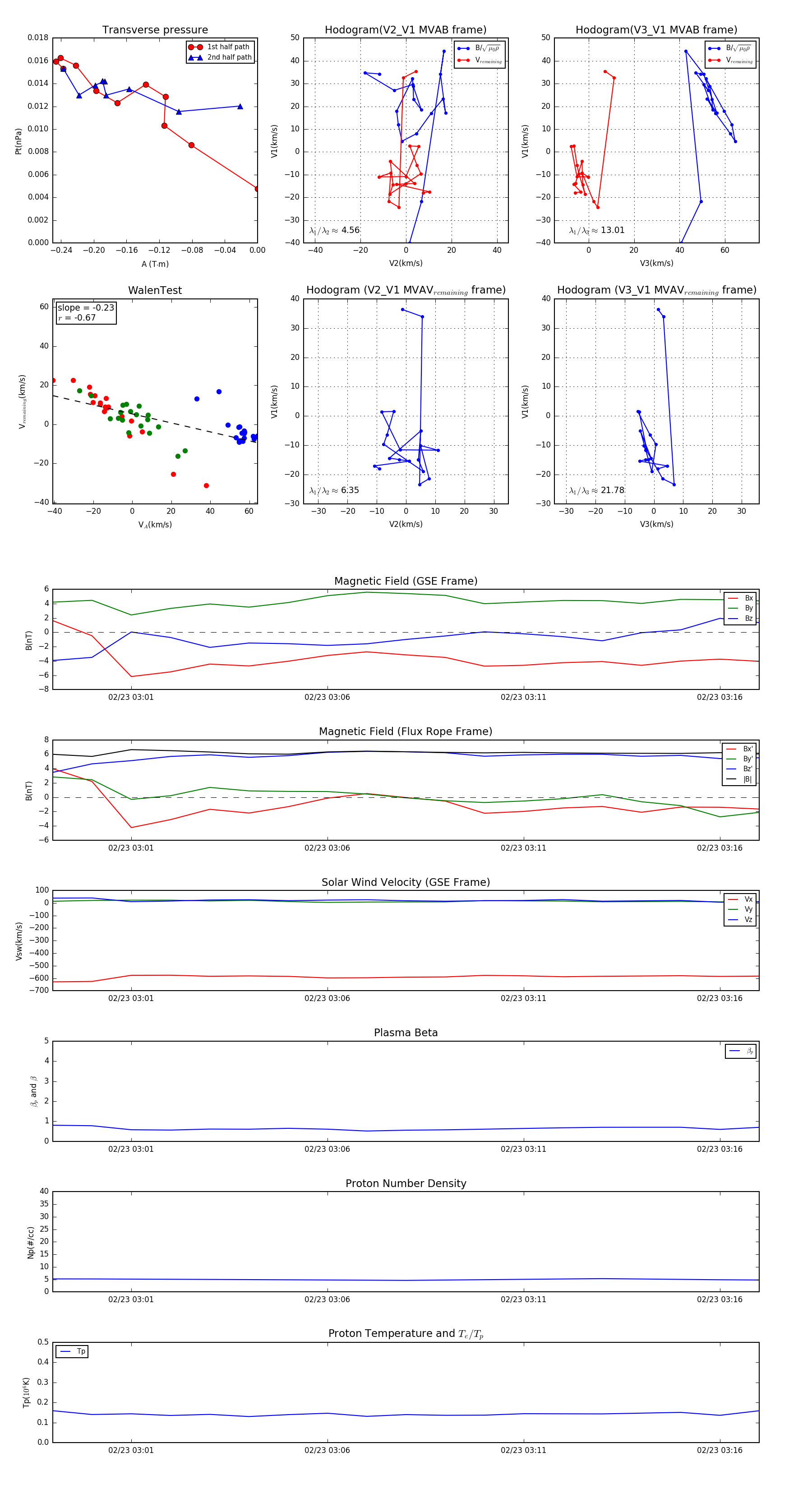
Flux Rope in 2003

Flux Rope Event 2003-02-23 02:59 ~ 2003-02-23 03:17 (19 minutes)


plot