HOME   LIST
‹–   –›

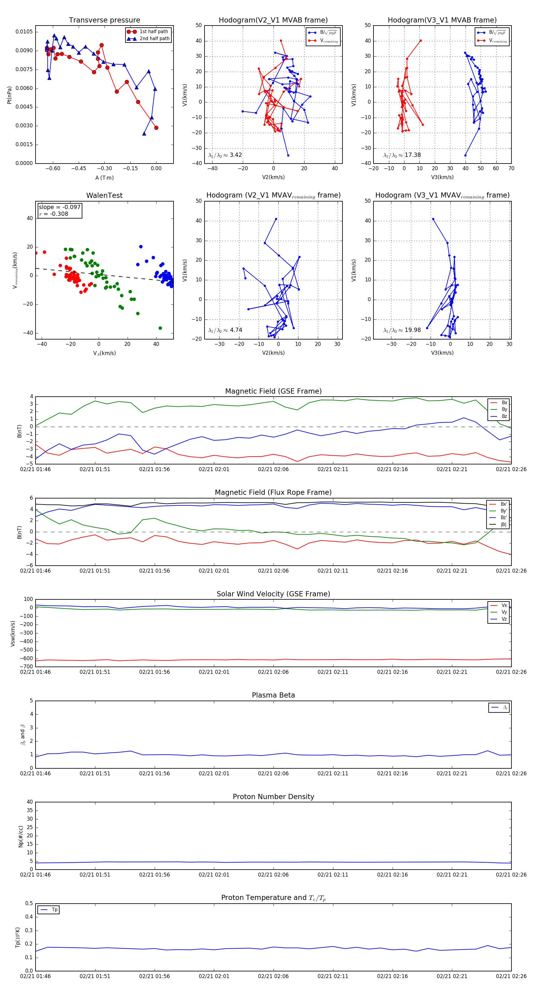
Flux Rope in 2003

Flux Rope Event 2003-02-21 01:46 ~ 2003-02-21 02:26 (41 minutes)


plot