HOME   LIST
‹–   –›

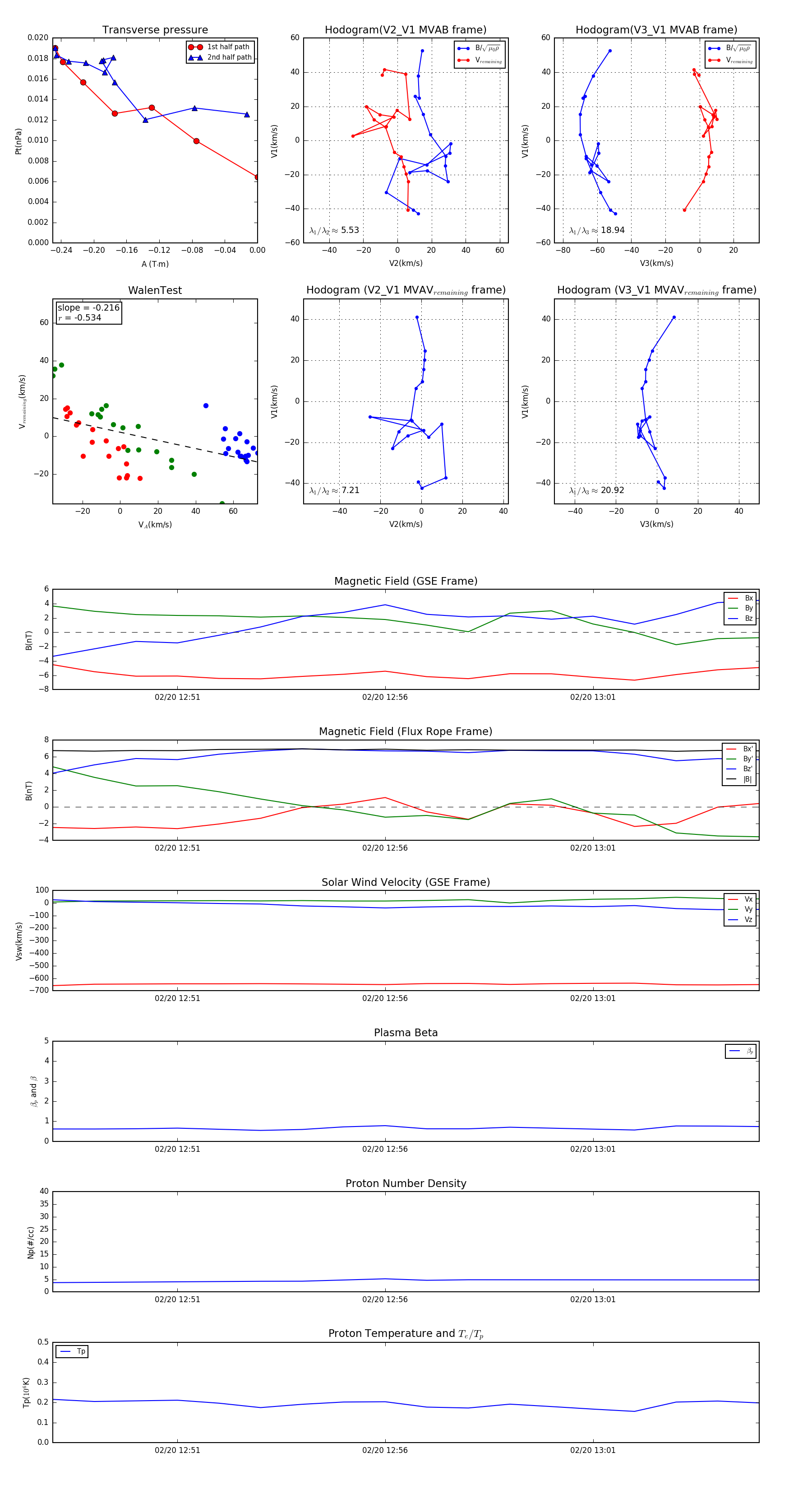
Flux Rope in 2003

Flux Rope Event 2003-02-20 12:48 ~ 2003-02-20 13:05 (18 minutes)


plot