HOME   LIST
‹–   –›

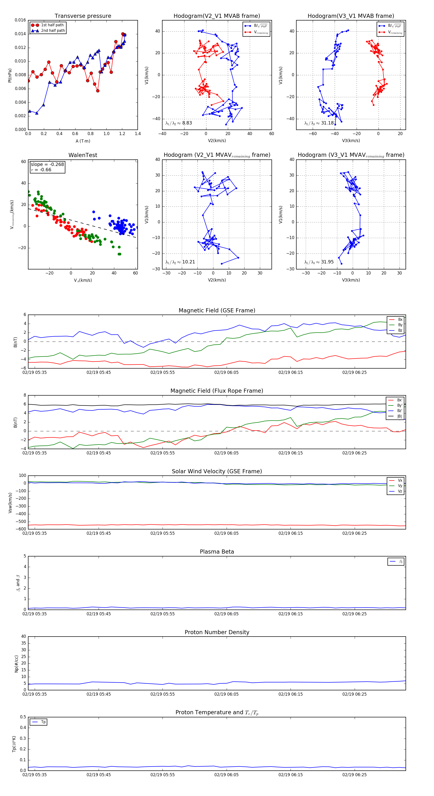
Flux Rope in 2003

Flux Rope Event 2003-02-19 05:34 ~ 2003-02-19 06:33 (60 minutes)


plot