HOME   LIST
‹–   –›

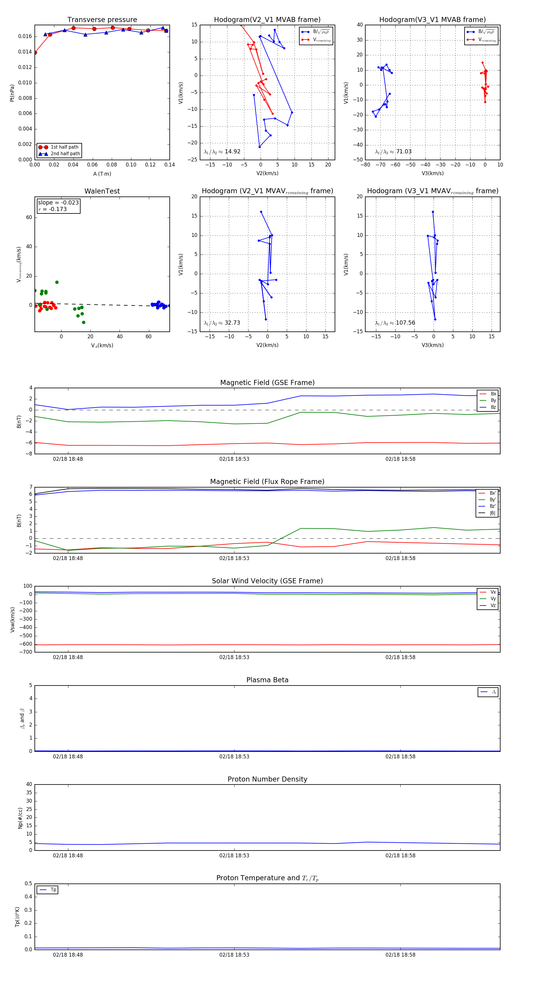
Flux Rope in 2003

Flux Rope Event 2003-02-18 18:47 ~ 2003-02-18 19:01 (15 minutes)


plot