HOME   LIST
‹–   –›

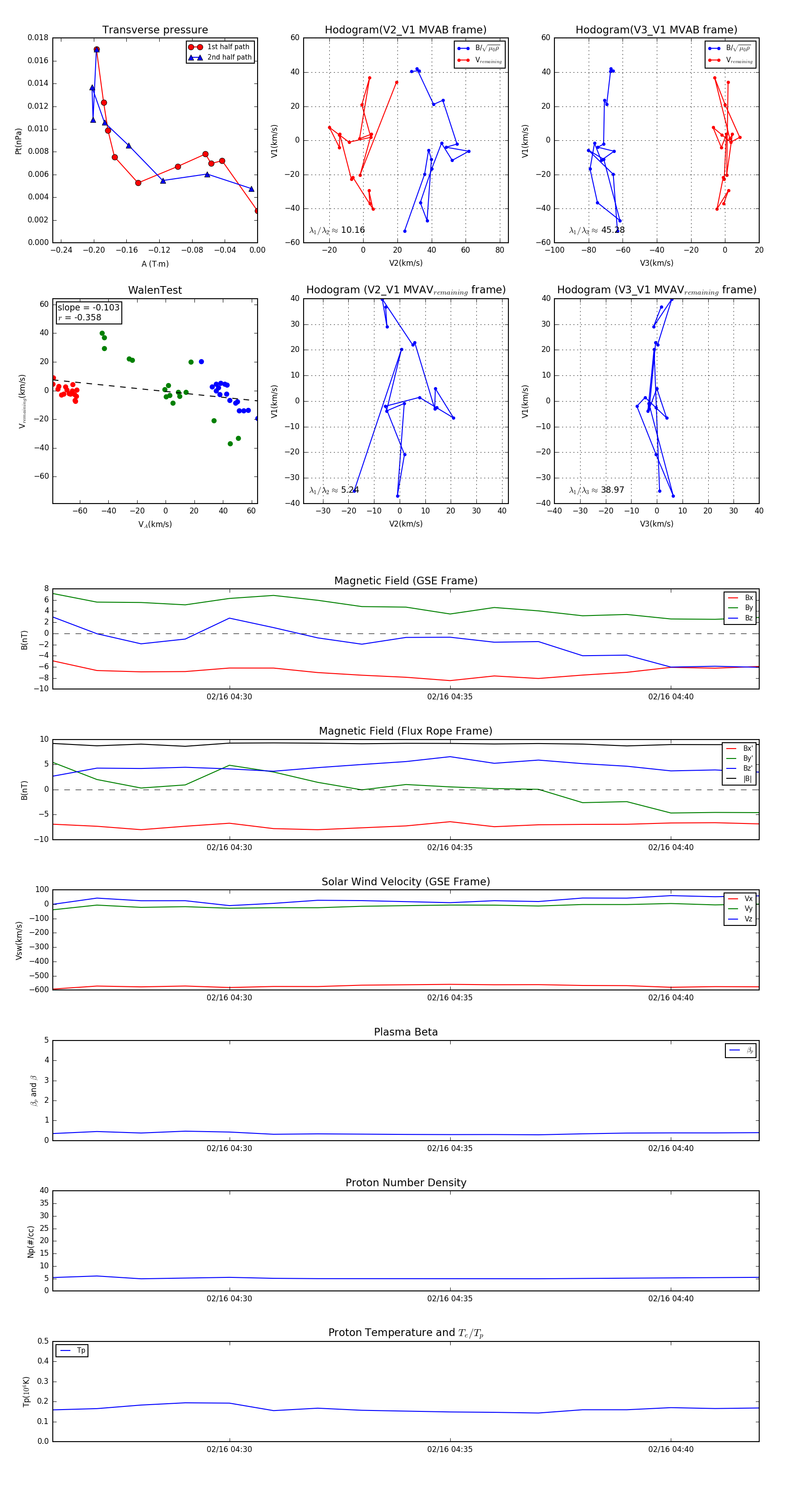
Flux Rope in 2003

Flux Rope Event 2003-02-16 04:26 ~ 2003-02-16 04:42 (17 minutes)


plot