HOME   LIST
‹–   –›

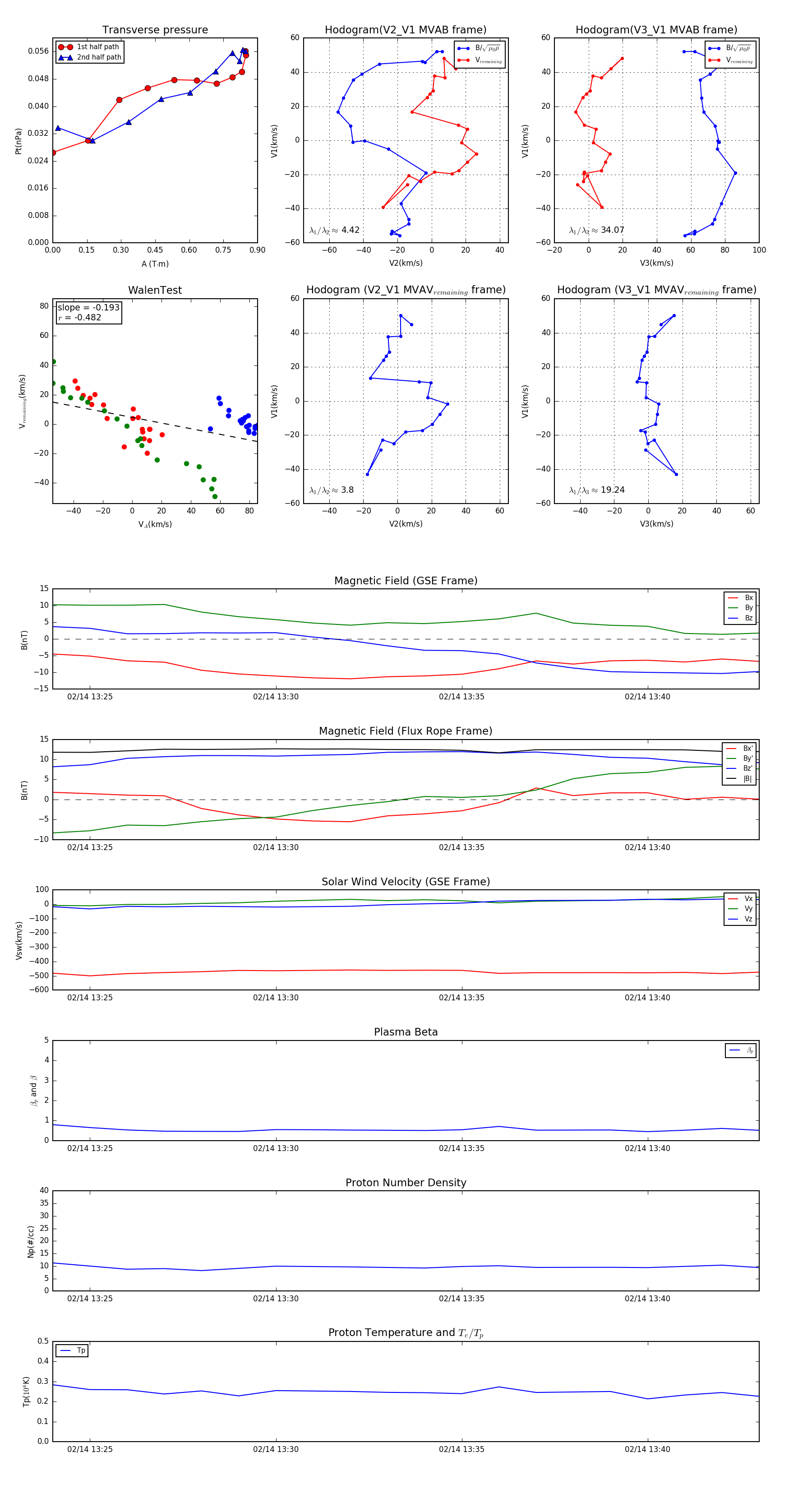
Flux Rope in 2003

Flux Rope Event 2003-02-14 13:24 ~ 2003-02-14 13:43 (20 minutes)


plot