HOME   LIST
‹–   –›

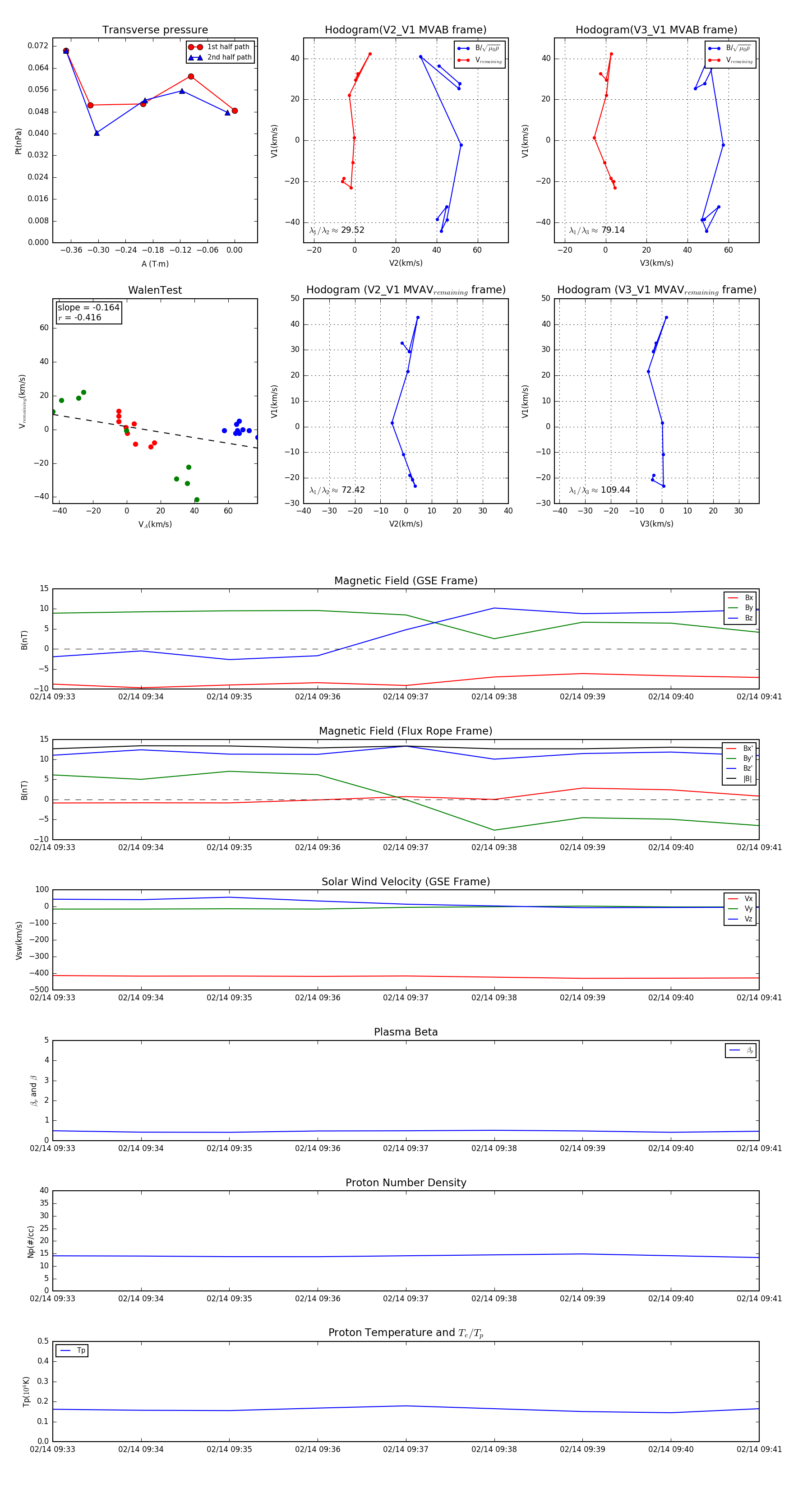
Flux Rope in 2003

Flux Rope Event 2003-02-14 09:33 ~ 2003-02-14 09:41 (9 minutes)


plot