HOME   LIST
‹–   –›

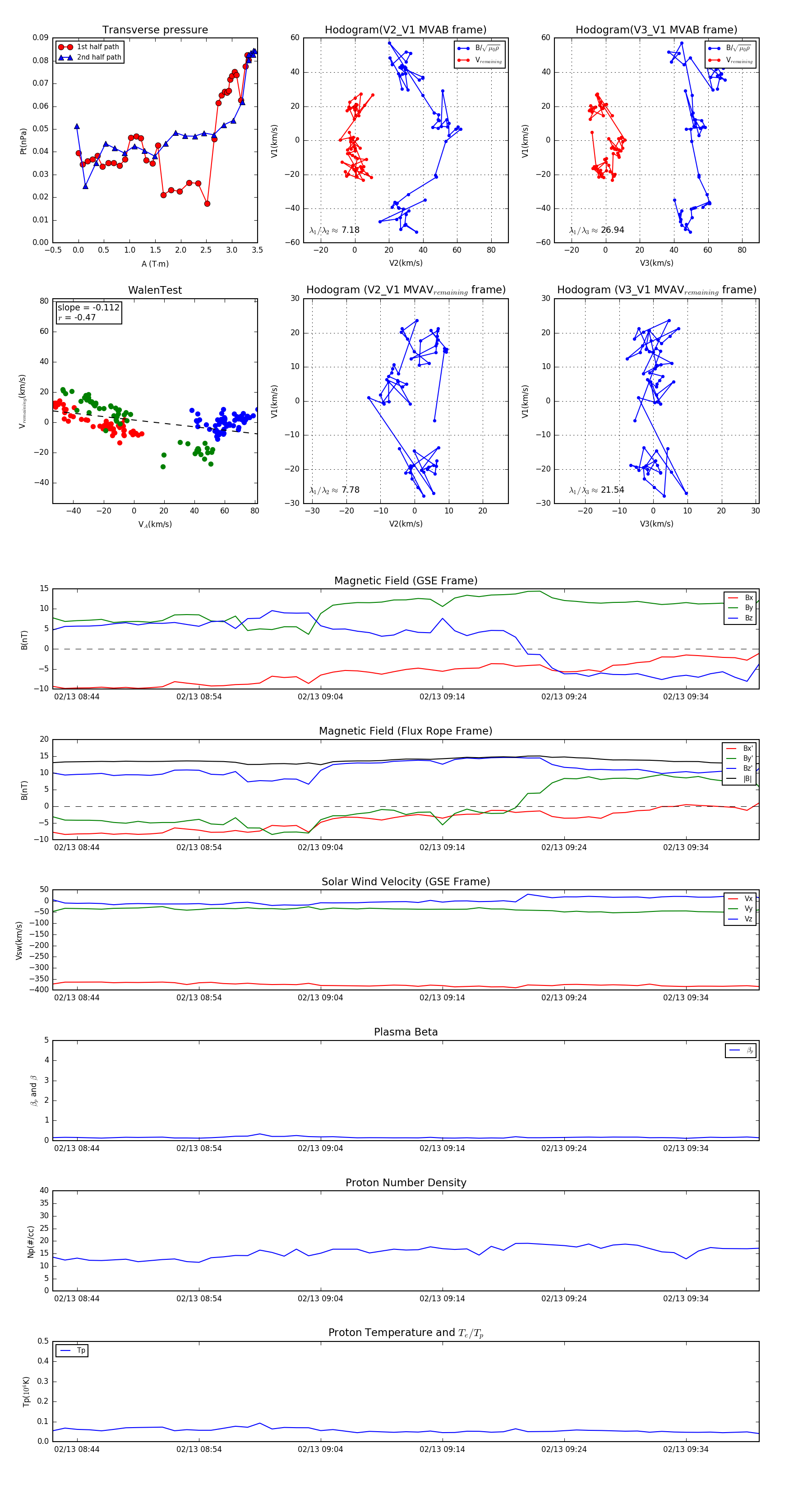
Flux Rope in 2003

Flux Rope Event 2003-02-13 08:42 ~ 2003-02-13 09:40 (59 minutes)


plot