HOME   LIST
‹–   –›

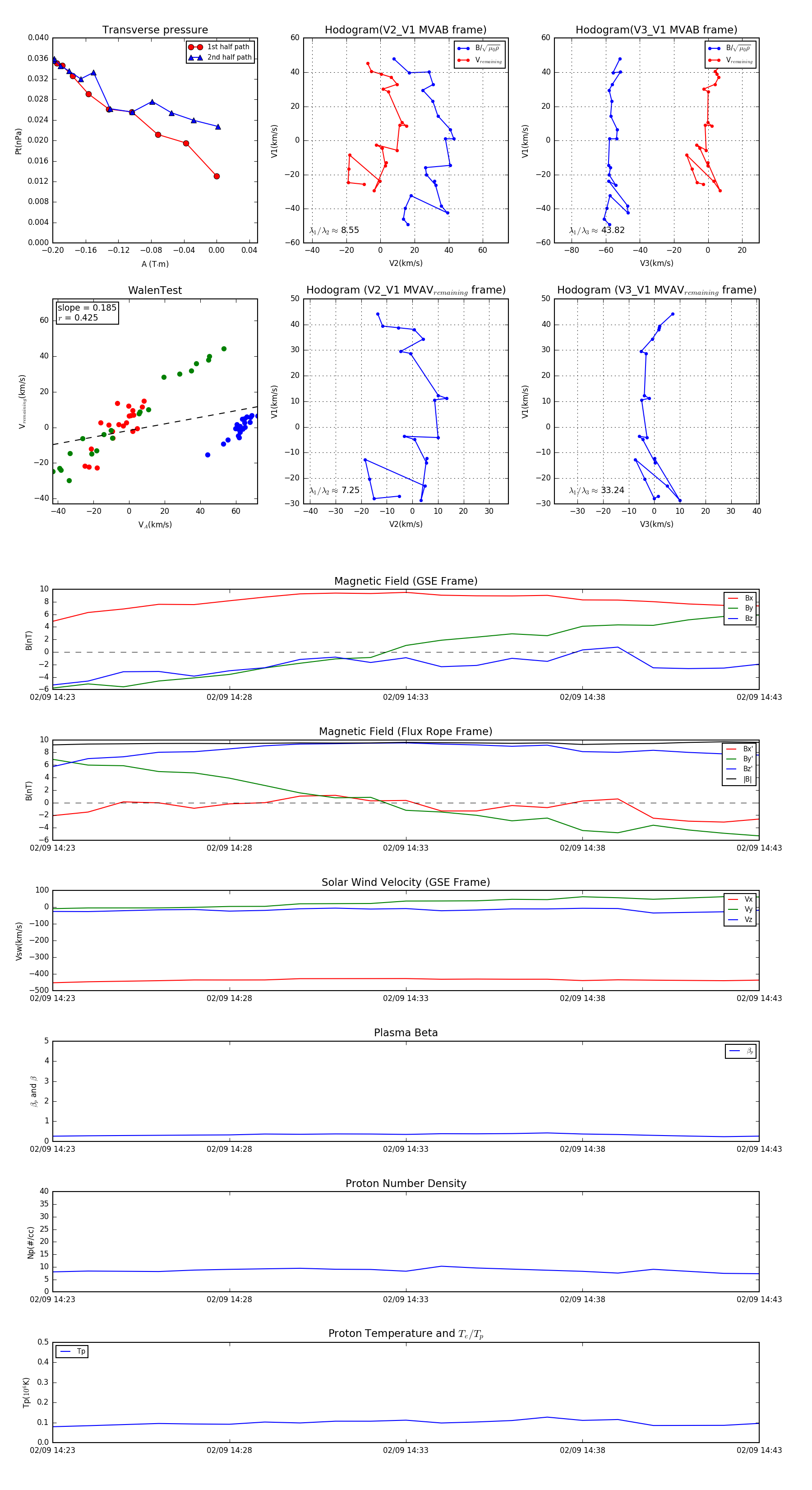
Flux Rope in 2003

Flux Rope Event 2003-02-09 14:23 ~ 2003-02-09 14:43 (21 minutes)


plot