HOME   LIST
‹–   –›

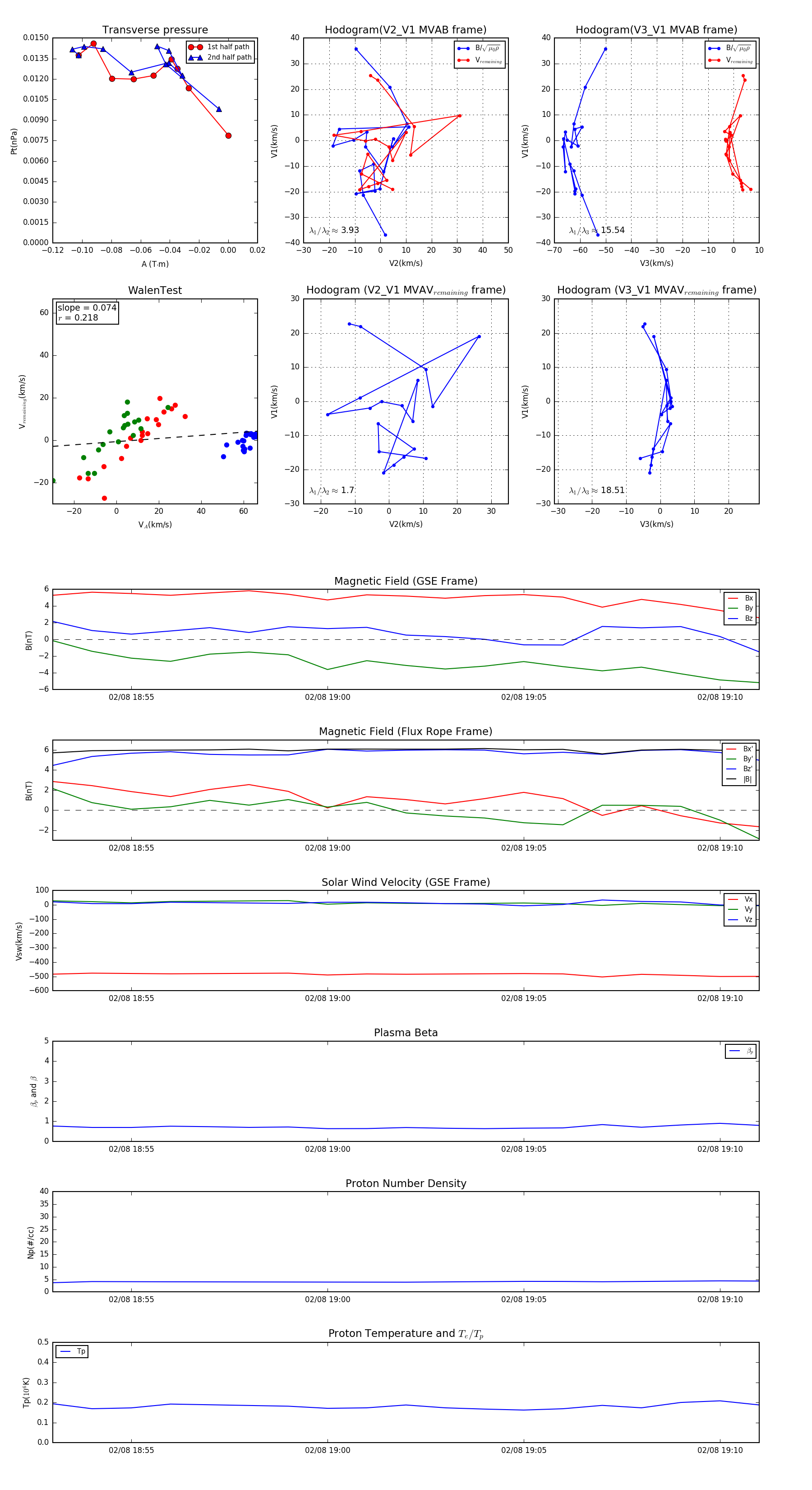
Flux Rope in 2003

Flux Rope Event 2003-02-08 18:53 ~ 2003-02-08 19:11 (19 minutes)


plot