HOME   LIST
‹–   –›

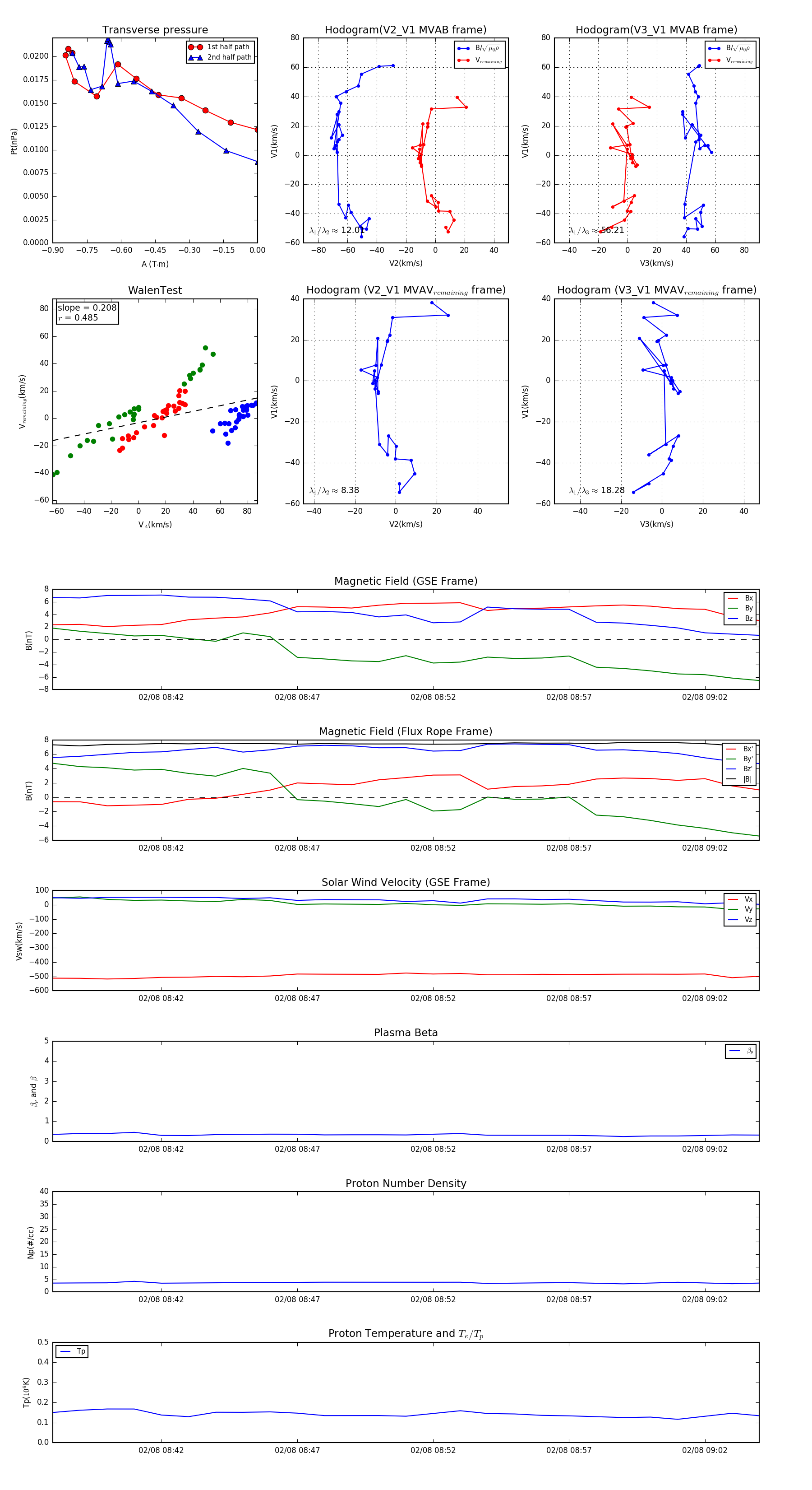
Flux Rope in 2003

Flux Rope Event 2003-02-08 08:38 ~ 2003-02-08 09:04 (27 minutes)


plot