HOME   LIST
‹–   –›

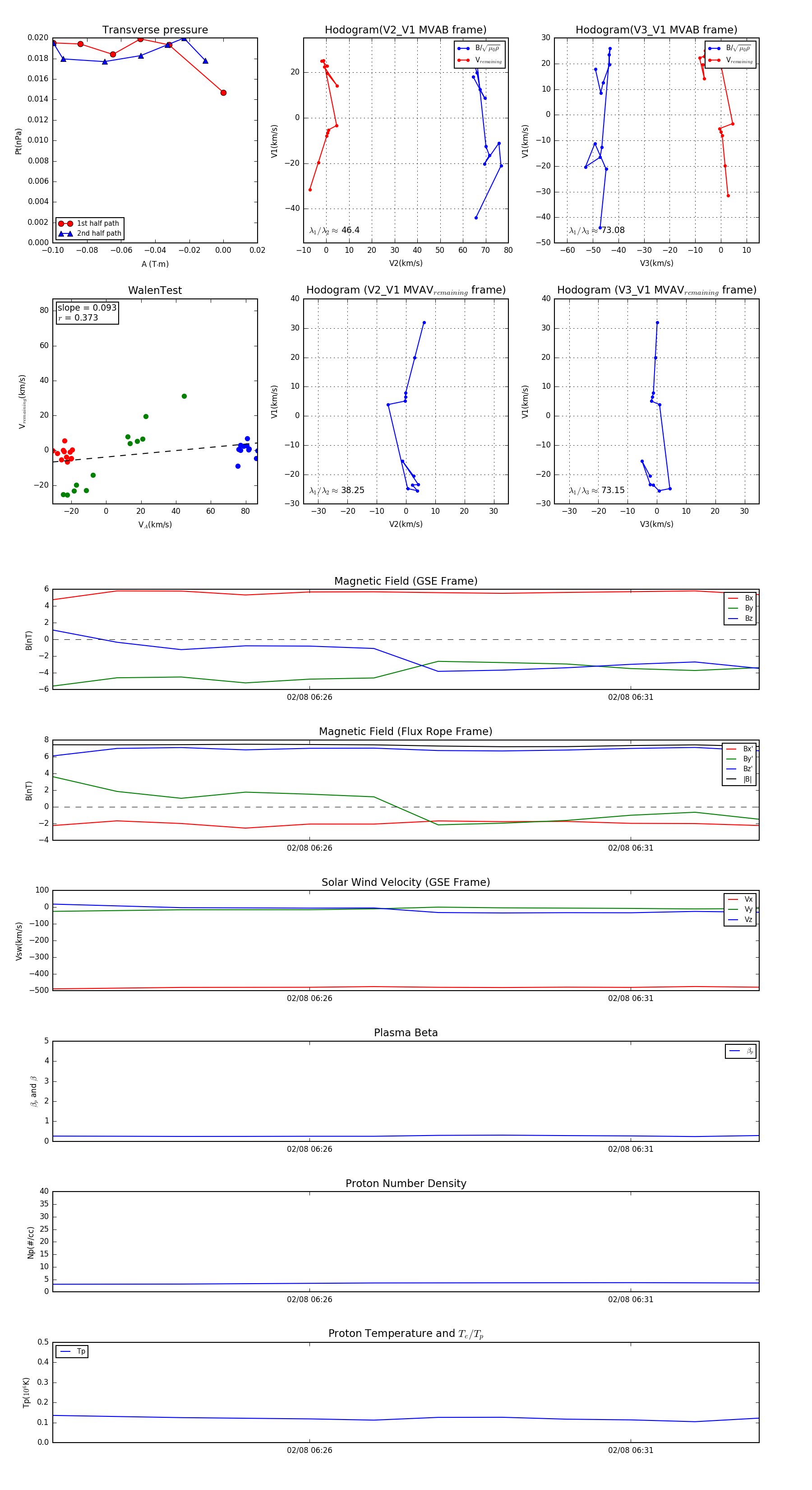
Flux Rope in 2003

Flux Rope Event 2003-02-08 06:22 ~ 2003-02-08 06:33 (12 minutes)


plot