HOME   LIST
‹–   –›

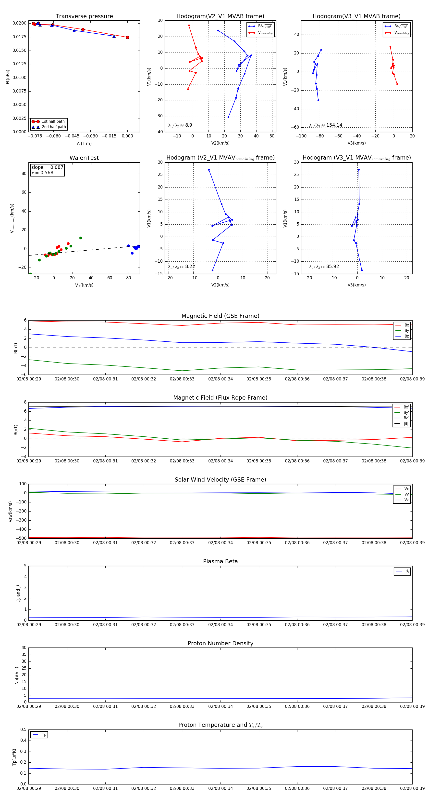
Flux Rope in 2003

Flux Rope Event 2003-02-08 00:29 ~ 2003-02-08 00:39 (11 minutes)


plot