HOME   LIST
‹–   –›

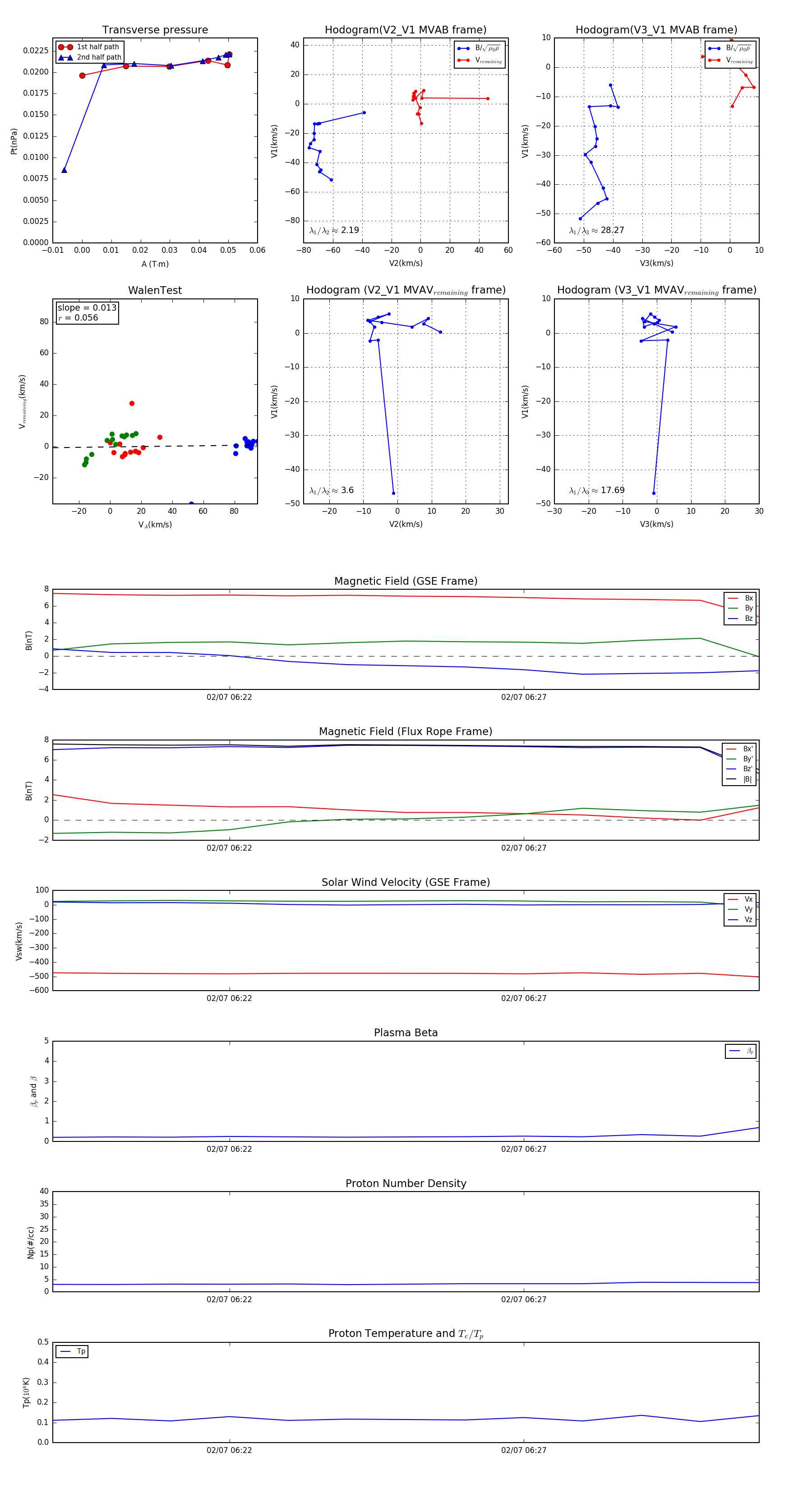
Flux Rope in 2003

Flux Rope Event 2003-02-07 06:19 ~ 2003-02-07 06:31 (13 minutes)


plot