HOME   LIST
‹–   –›

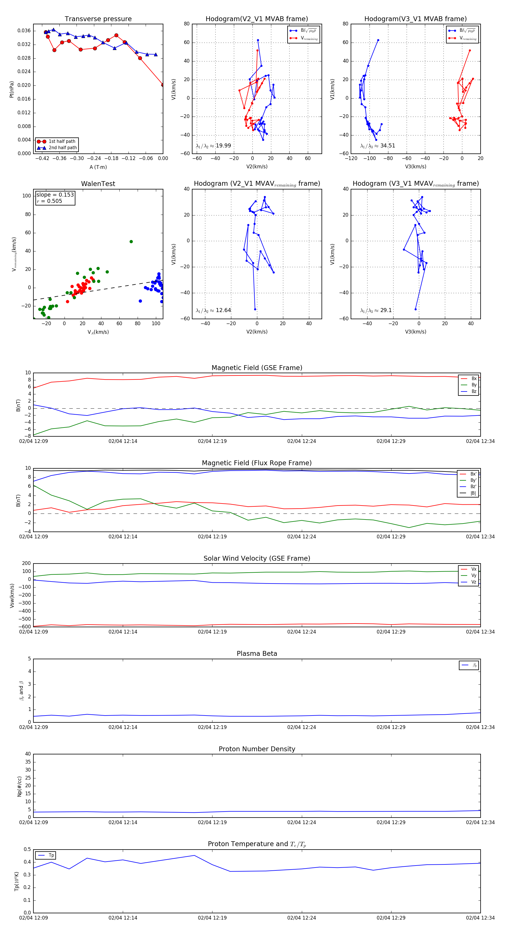
Flux Rope in 2003

Flux Rope Event 2003-02-04 12:09 ~ 2003-02-04 12:34 (26 minutes)


plot