HOME   LIST
‹–   –›

Flux Rope in 2003

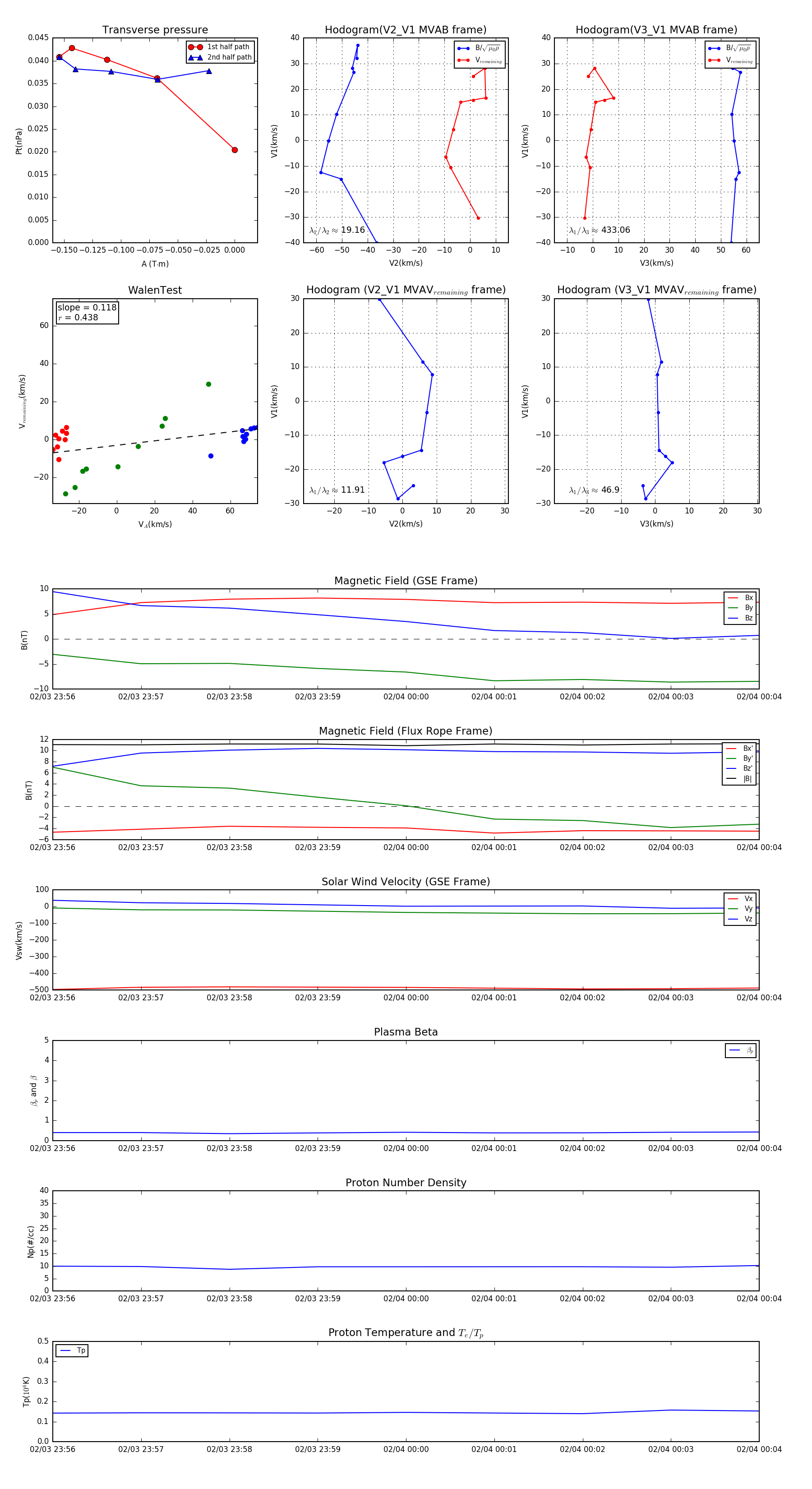
Flux Rope Event 2003-02-03 23:56 ~ 2003-02-04 00:04 (9 minutes)


plot