HOME   LIST
‹–   –›

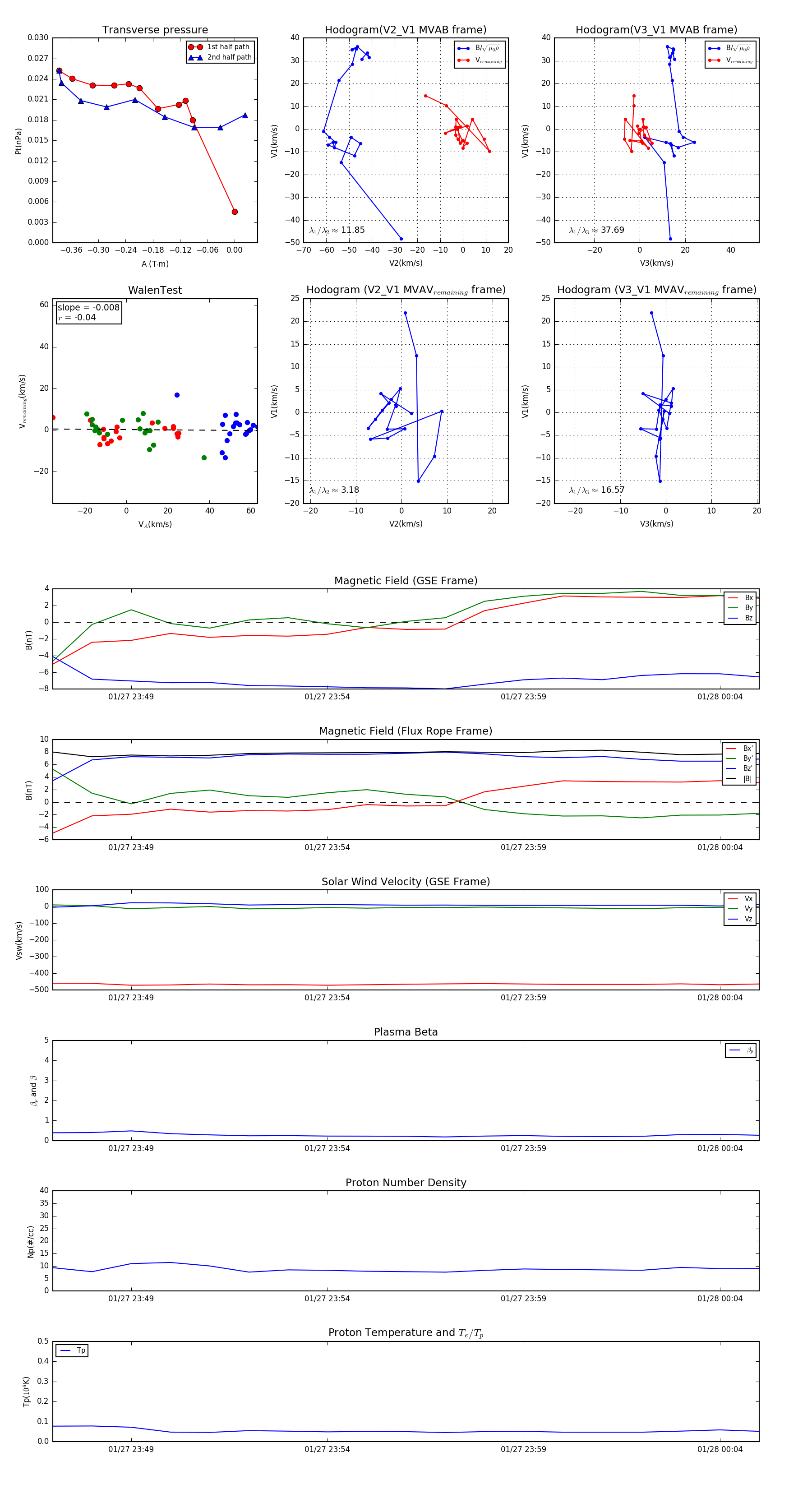
Flux Rope in 2003

Flux Rope Event 2003-01-27 23:47 ~ 2003-01-28 00:05 (19 minutes)


plot