HOME   LIST
‹–   –›

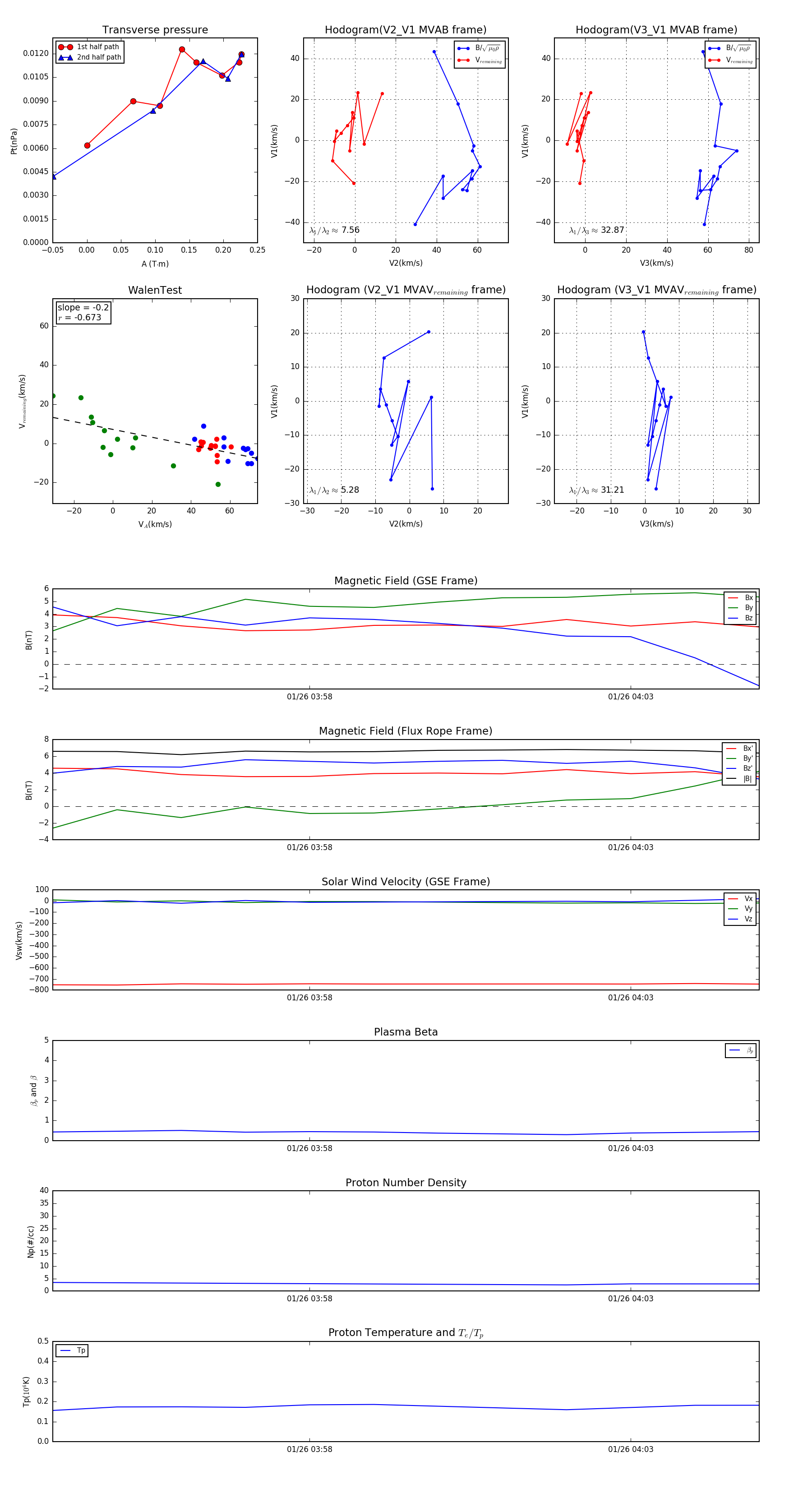
Flux Rope in 2003

Flux Rope Event 2003-01-26 03:54 ~ 2003-01-26 04:05 (12 minutes)


plot