HOME   LIST
‹–   –›

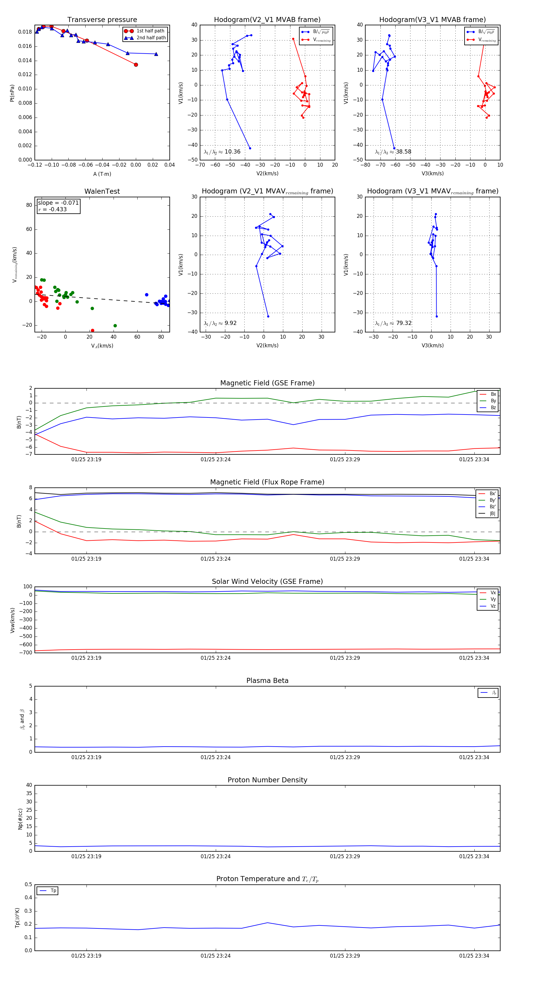
Flux Rope in 2003

Flux Rope Event 2003-01-25 23:17 ~ 2003-01-25 23:35 (19 minutes)


plot