HOME   LIST
‹–   –›

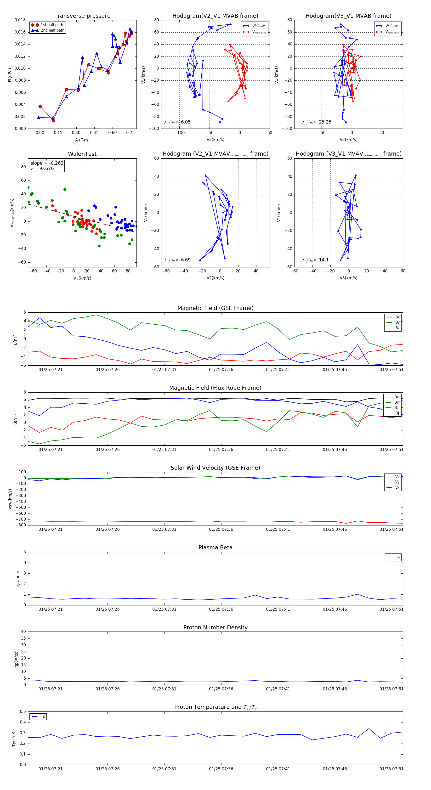
Flux Rope in 2003

Flux Rope Event 2003-01-25 07:19 ~ 2003-01-25 07:52 (34 minutes)


plot