HOME   LIST
‹–   –›

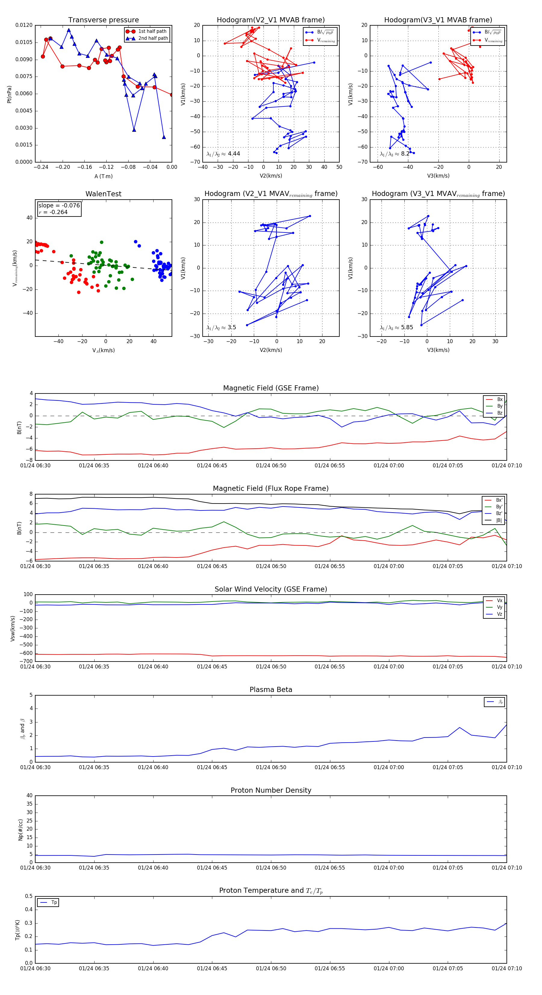
Flux Rope in 2003

Flux Rope Event 2003-01-24 06:30 ~ 2003-01-24 07:10 (41 minutes)


plot