HOME   LIST
‹–   –›

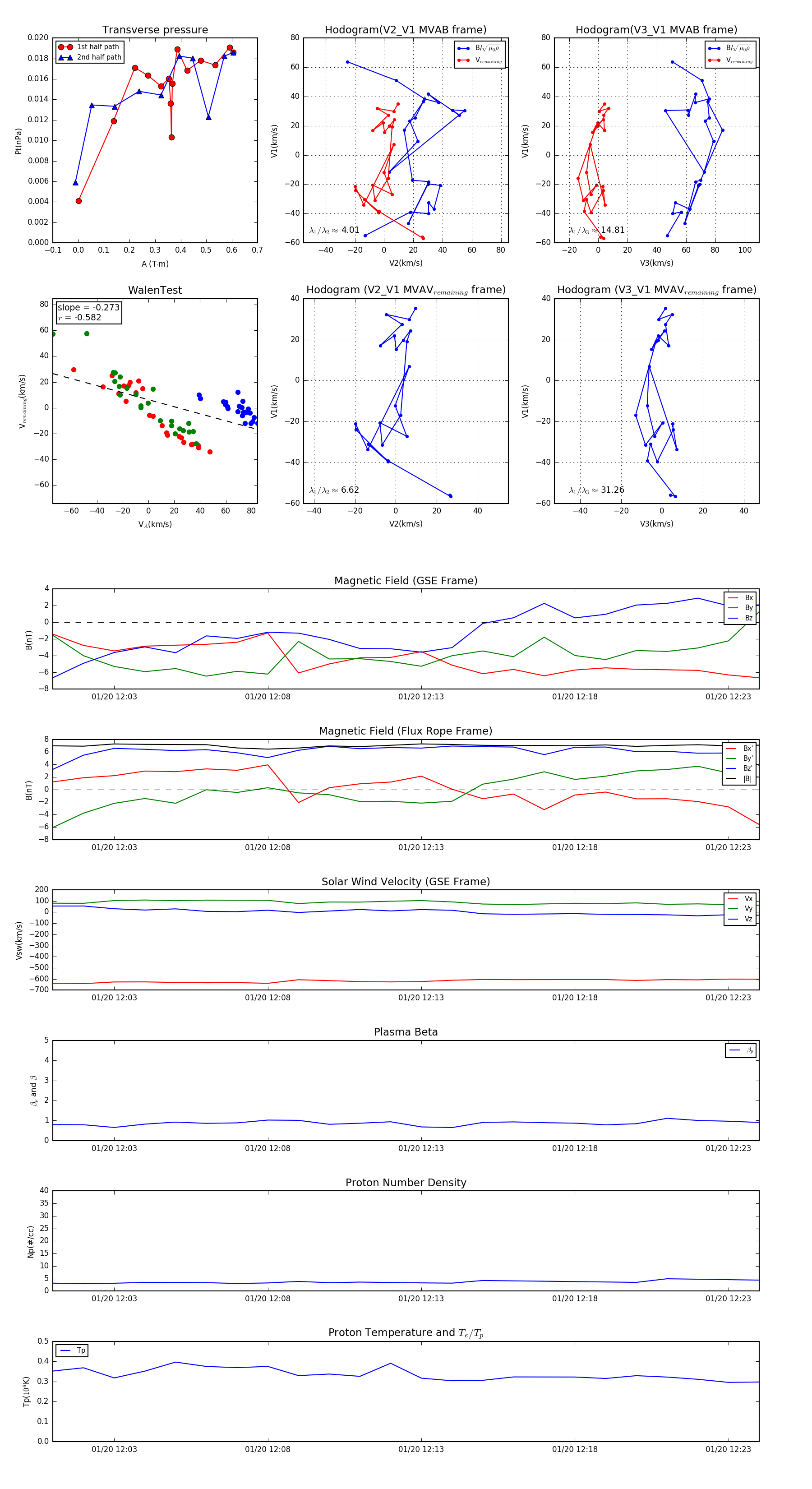
Flux Rope in 2003

Flux Rope Event 2003-01-20 12:01 ~ 2003-01-20 12:24 (24 minutes)


plot