HOME   LIST
‹–   –›

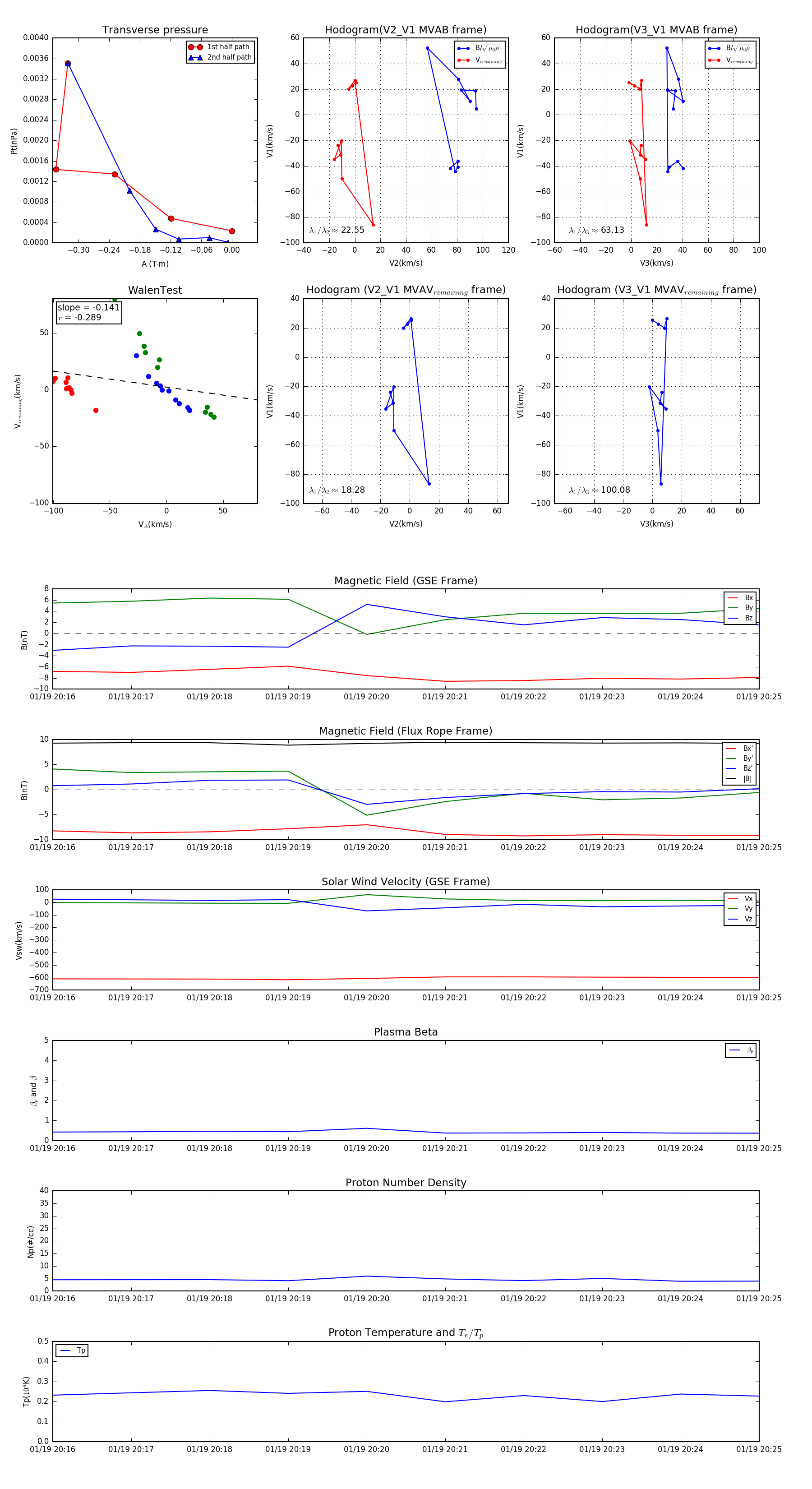
Flux Rope in 2003

Flux Rope Event 2003-01-19 20:16 ~ 2003-01-19 20:25 (10 minutes)


plot