HOME   LIST
‹–   –›

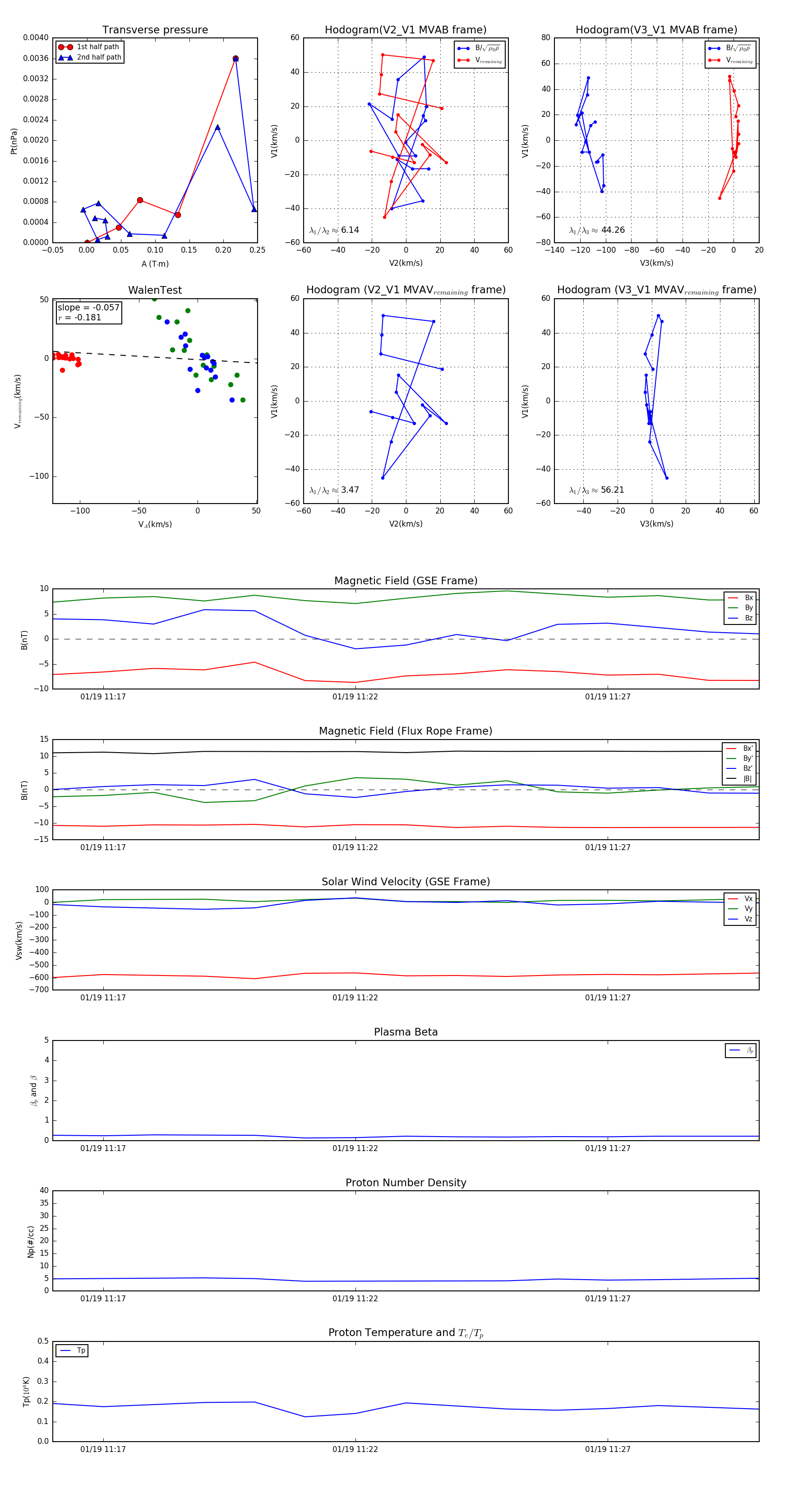
Flux Rope in 2003

Flux Rope Event 2003-01-19 11:16 ~ 2003-01-19 11:30 (15 minutes)


plot