HOME   LIST
‹–   –›

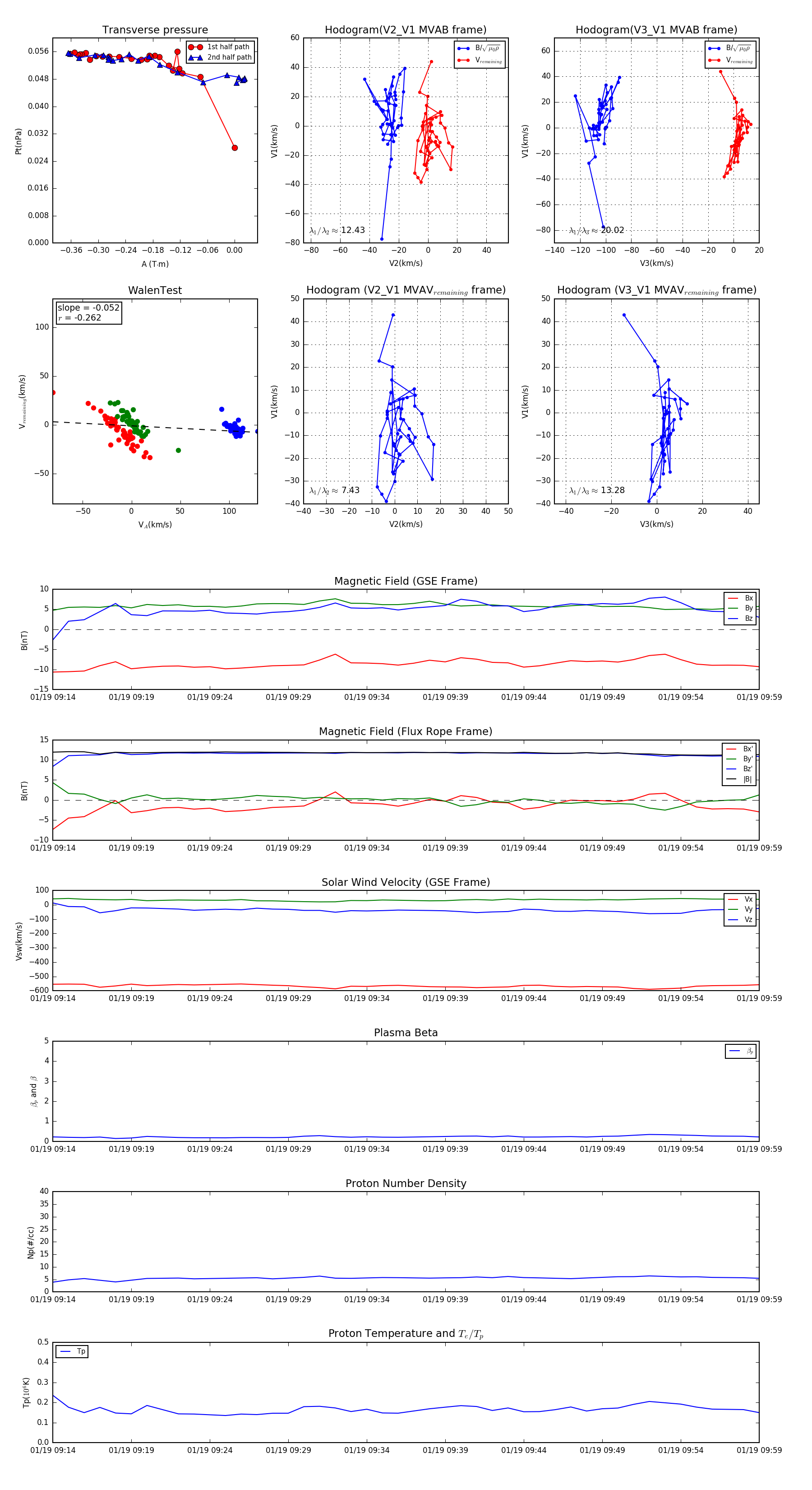
Flux Rope in 2003

Flux Rope Event 2003-01-19 09:14 ~ 2003-01-19 09:59 (46 minutes)


plot