HOME   LIST
‹–   –›

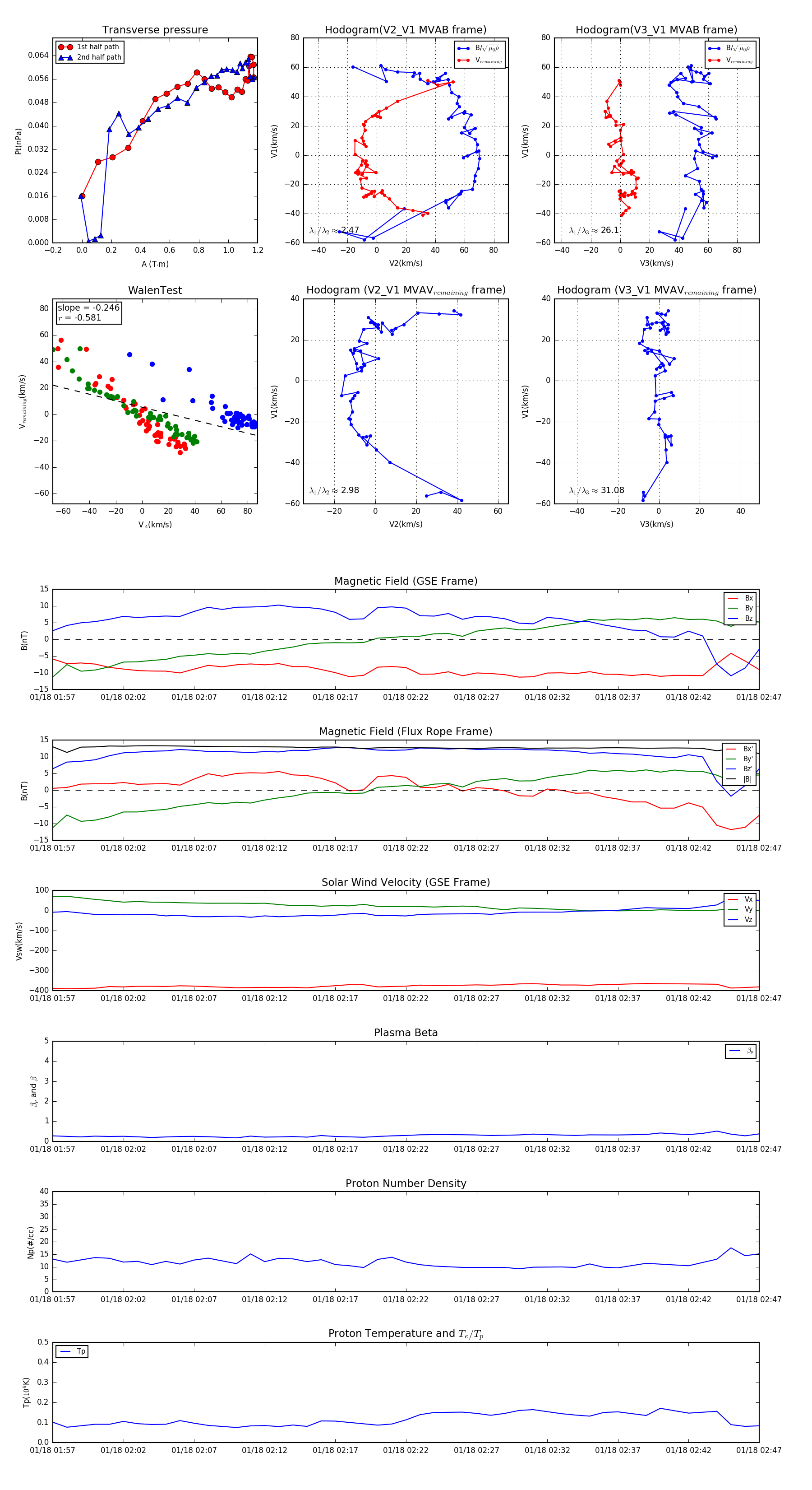
Flux Rope in 2003

Flux Rope Event 2003-01-18 01:57 ~ 2003-01-18 02:47 (51 minutes)


plot