HOME   LIST
‹–   –›

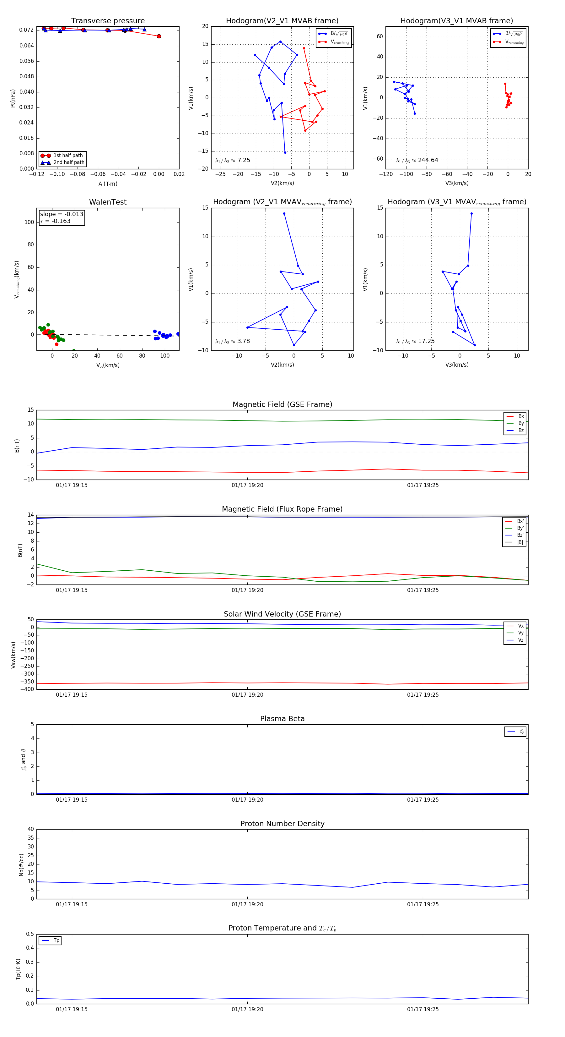
Flux Rope in 2003

Flux Rope Event 2003-01-17 19:14 ~ 2003-01-17 19:28 (15 minutes)


plot