HOME   LIST
‹–   –›

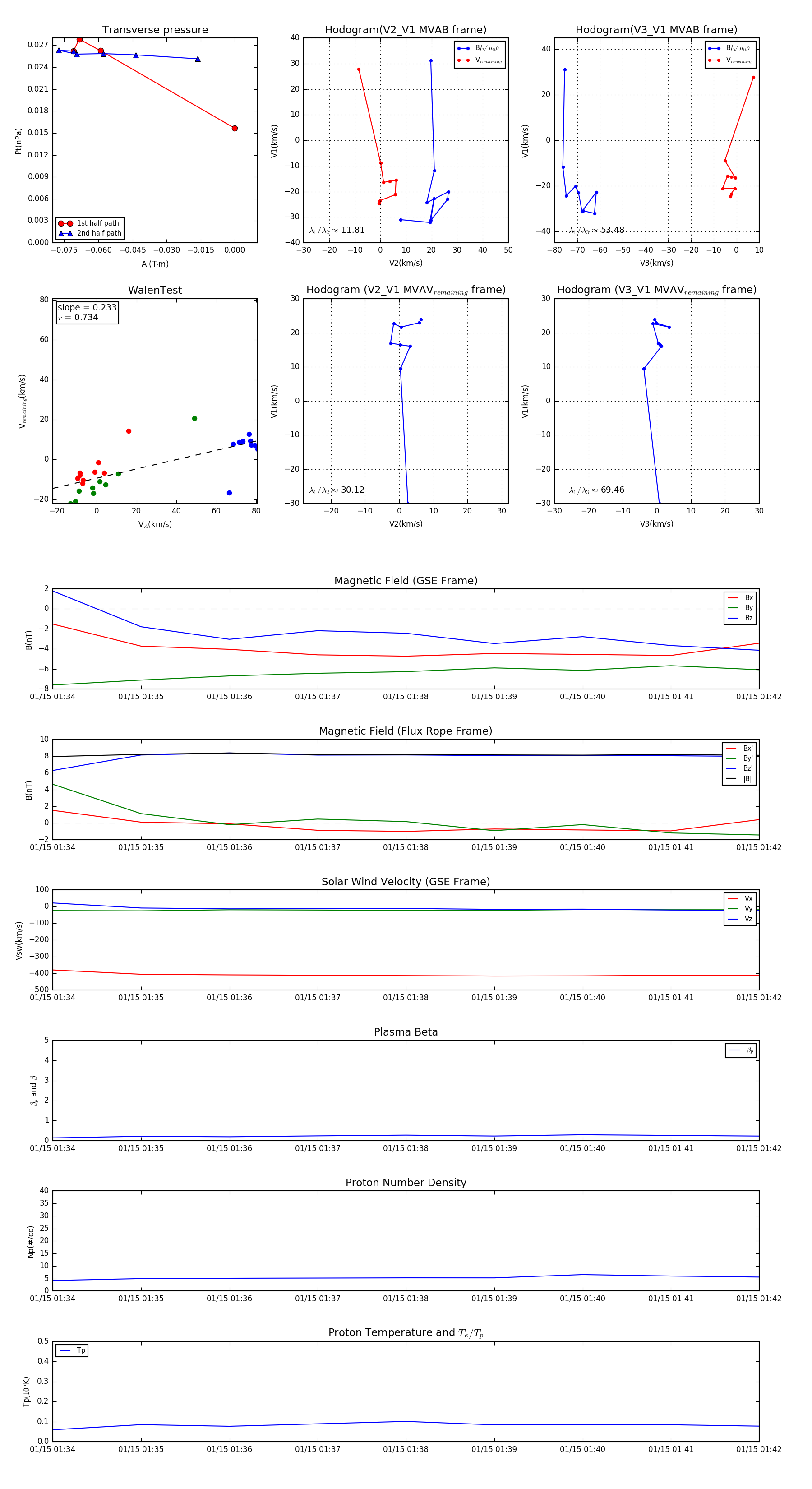
Flux Rope in 2003

Flux Rope Event 2003-01-15 01:34 ~ 2003-01-15 01:42 (9 minutes)


plot