HOME   LIST
‹–   –›

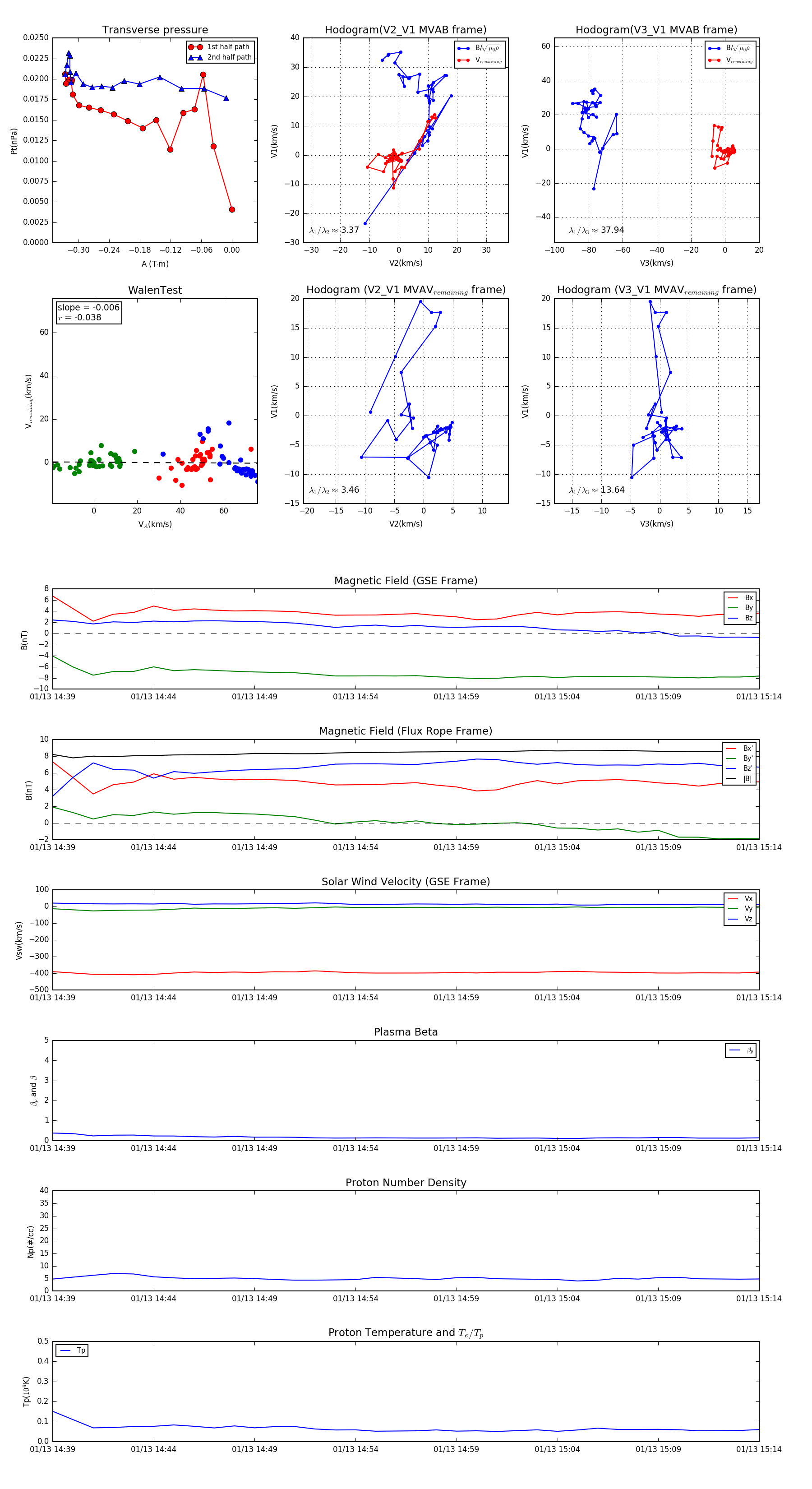
Flux Rope in 2003

Flux Rope Event 2003-01-13 14:39 ~ 2003-01-13 15:14 (36 minutes)


plot