HOME   LIST
‹–   –›

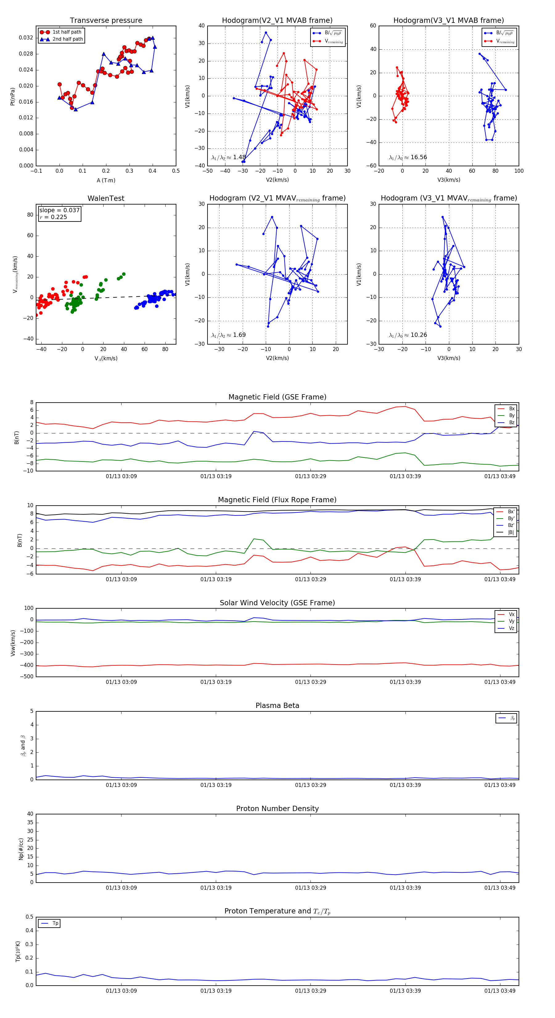
Flux Rope in 2003

Flux Rope Event 2003-01-13 03:00 ~ 2003-01-13 03:51 (52 minutes)


plot