HOME   LIST
‹–   –›

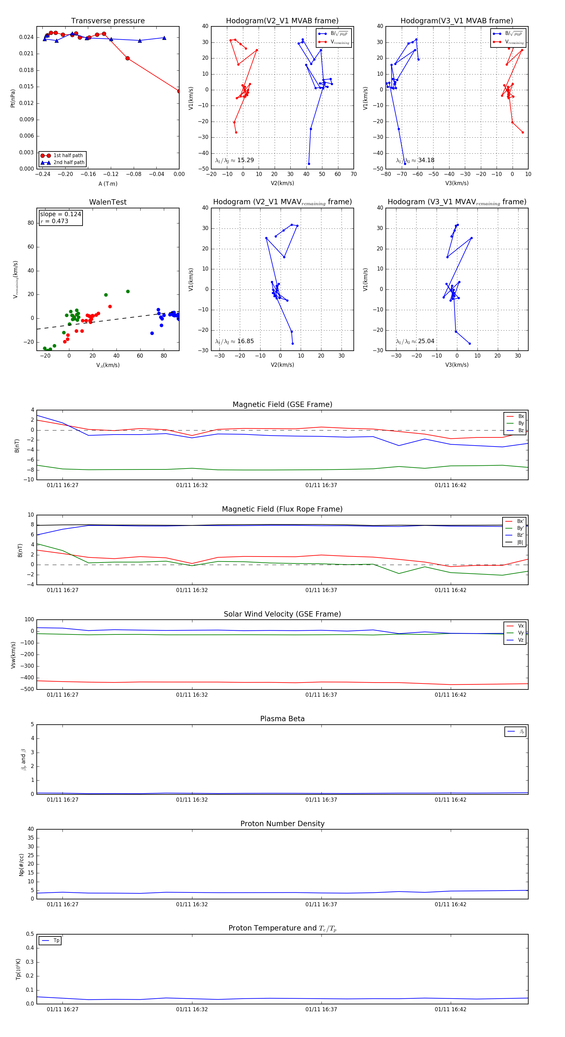
Flux Rope in 2003

Flux Rope Event 2003-01-11 16:26 ~ 2003-01-11 16:45 (20 minutes)


plot