HOME   LIST
‹–   –›

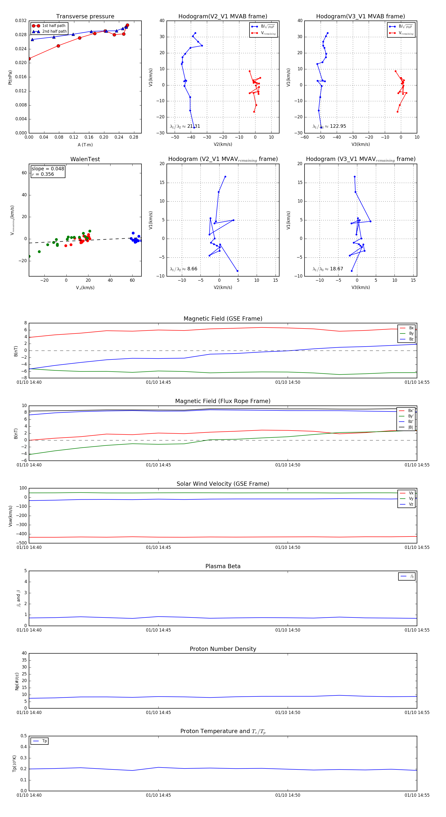
Flux Rope in 2003

Flux Rope Event 2003-01-10 14:40 ~ 2003-01-10 14:55 (16 minutes)


plot