HOME   LIST
‹–   –›

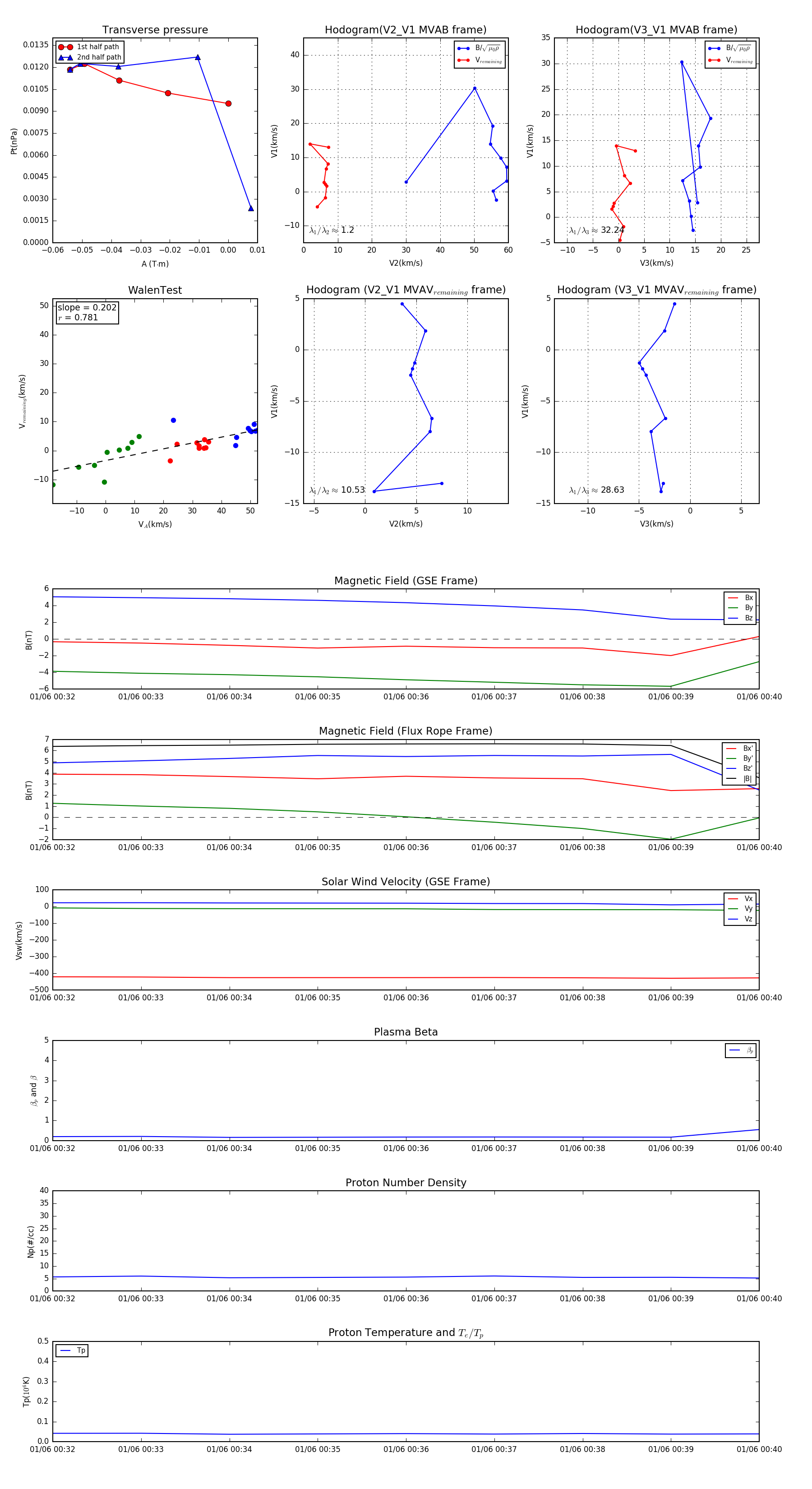
Flux Rope in 2003

Flux Rope Event 2003-01-06 00:32 ~ 2003-01-06 00:40 (9 minutes)


plot